Öйú¿¹ÉúËØÖÊÁÏÒ©³§ÎÛȾƵ·¢
½üÄêÀ´£¬ÖÆÒ©ÒµÖеĿ¹ÉúËØÖÊÁÏÒ©²»¹æ·¶Éú²úЧ¹û£¬ÒѾÔÚÖйúÓÉµã¼°ÃæµØÏÔʾÁ˳öÀ´£º
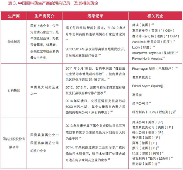
¡ª¡ª2012Äê6Ô£¬»ª±±ÖÆÒ©¼¯ÍÅ£¨Ï³ƻª±±ÖÆÒ©£©±¶´ïÓÐÏÞ¹«Ë¾½«Î´¾ÎÞº¦»¯´¦Öóͷ£µÄ¿¹ÉúËØÒ©ÔüÇãµ¹½øÊ¯¼Òׯ¡°Ä¸Ç׺ӡ±äïãûºÓ£¬ÖªÇé´åÃñ͸¶£¬ÕâЩ³µÍùäïãûºÓµ¹Ò©ÔüÒÑÓÐÁ½ÈýÄêµÄʱ¼ä£¬»ª±±ÖÆÒ©Ò»Ö±±»ÒµÄÚ³ÆÎª¿¹ÉúËØÐÐÒµÁúÍ·£»
¡ª¡ª2013Äê5Ô£¬¡°ÌìÏÂ×î´óµÄÇàÃ¹ËØÖÊÁÏÒ©Éú²ú»ùµØ¡±Ê¯Ò©¼¯ÍÅÓÐÏÞ¹«Ë¾£¨Ï³ÆÊ¯Ò©¼¯ÍÅ£©ÖÐÈóÄÚÃɹŹ«Ë¾±»ÍâµØ»·±£²¿·ÖÔðÁîÍ£²úÖÎÎÛ£¬Õâ¼ÒÉúÎï·¢½ÍÆóÒµ³¬±êÎÛȾÎïÅÅ·ÅÔøÔÚÕâ¸öÔ°ÇøÀïDZÐÐ8Ä꣬ÎÛË®³¤ÄêÅÅ·ÅÔÚÅ©ÓÃÒý»Æ½½¹àÇþÀ
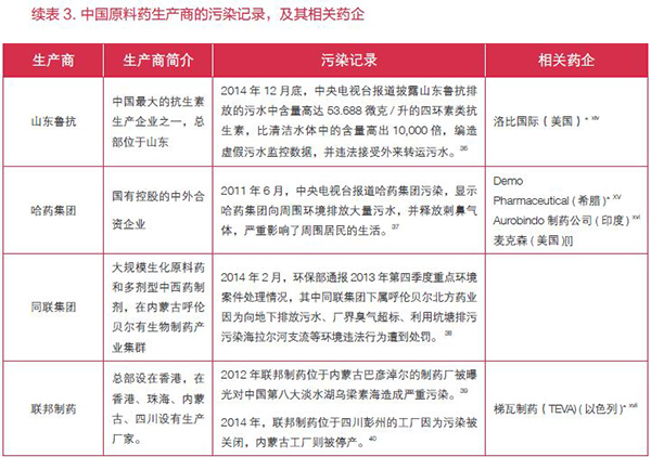
¡ª¡ª2014Äê12Ô£¬ÔÚ»·±£ÖÎÀí·½ÃæËØÓÐ×ÅÐÐÒµ±ê¸ËÖ®³ÆµÄɽ¶«Â³¿¹Ò½Ò©¹É·ÝÓÐÏÞ¹«Ë¾£¨Ï³ÆÂ³¿¹Ò½Ò©£©Ôâµ½ÑëÊÓÆØ¹â£¬¸ÃÆóÒµ´ó×Ú͵ÅŵĿ¹ÉúËØÎÛË®£¬Å¨¶È³¬×ÔȻˮÌåÍò±¶¡£ÊÂʵÉÏ£¬ÔÚ2013Äê12Ô£¬Â³¿¹Ò½Ò©¾ÍÒòÇéÐÎÎ¥·¨ÎÊÌâÍ»³ö±»»·±£²¿¹ÒÅÆ¶½°ì¡£
¶øÔÚÉÏÊö¿¹ÉúËØÖÊÁÏÒ©Éú²úÉ̱³ºó£¬´ó¶¼Ç£Òý×ÅÒ»Ìõ³£±»È˺öÊӵĹ¤Òµ¹©Ó¦Á´¡£ÈÕǰ£¬ÃÀ¹úÉç»áÕûÌåSum Of Us 6ÔÂ10ÈÕÐû²¼µÄÒ»·ÝÃûΪ¡¶¿¹ÉúËØÎ£»ú£ºÖÆÒ©ÐÐÒµÔõÑù¼Ó¾çÈ«ÇòÄÍÒ©¾úÔöÌí¡·µÄÊӲ챨¸æ£¨Ï³ơ°±¨¸æ¡±£©ÏÔʾ£¬ÕâЩ±¬·¢ÑÏÖØÎÛȾµÄ¿¹ÉúËØÖÊÁÏÒ©ÖÆÒ©³§£¬¶àΪ»ÔÈ𡢸ðÀ¼ËØÊ·¿Ë¡¢Åµ»ª¡¢Èüŵ·Æ¡¢°Ý¶ú¡¢TEVAµÈ×ÅÃûÒ½Ò©Æ·ÅÆµÄ¹©Ó¦ÉÌ¡£

ÔÚÏíÊÜ×ÅÈËÁ¦¡¢×ÊÔ´µÄÓ¯Àûʱ£¬¹©Ó¦Á´¶¥¶ËµÄÆóÒµÒ²ÔÚÏíÊÜ×ÅÎÛȾ´øÀ´µÄµÍ¼ÛÓ¯Àû¡£ÉÏÊö±¨¸æÄÚÓÐÒ»ÕÅÉæ¼°Öйú¹©Ó¦ÉÌ¡¢Ó¡¶ÈÖÐÐÄÉ̺͹ã»ñÐÅÈεĹú¼ÊÒ½Ò©Æ·ÅÆµÄÖØ´óÉÌÒµÍøÂç¡£¶øÖÆÒ©ÐÐÒµ¹¤Òµ×ªÒÆ´øÀ´µÄ¸ºÃæÓ°Ï죬Õý³ÉΪϸ¾úÄÍÒ©ÐÔÎÊÌâÖØ´ó»¯µÄÖ÷ÒªÒòËØÖ®Ò»¡£
¹©Ó¦Á´¹ØÏµÆðµ×£ºÖйúÀûÈóµÍÎÛÈ¾ÖØ
ËùνÖÊÁÏÒ©£¬Ö¸µÄÊÇÓÃÓÚÉú²úÖÖÖÖÒ©Æ·µÄÖÆ¼ÁµÄÖÊÁÏÒ©Î²¡ÈËÎÞ·¨Ö±½Ó·þÓá£ÖÊÁÏÒ©Ö»Óмӹ¤³ÉΪҩÎïÖÆ¼Á£¬²Å»ª³ÉΪ¿É¹©ÁÙ´²Ó¦ÓõÄÒ½Ò©¡£
´ÓÉÏÊÀ¼Í90ÄêÔÂÆð£¬Å¹ú¼Ò¾ÍÒѾ×îÏÈÏòÍâ¹ú×ªÒÆ°üÀ¨¿¹ÉúËØÖÊÁÏÒ©ÔÚÄÚµÄһЩÖÊÁÏÒ©¹¤Òµ¡£¶øÖйúÒòµÍÁ®µÄÈËÁ¦±¾Ç®¡¢Ç®±Ò±¾Ç®ºÍÇéÐα¾Ç®£¬Ñ¸ËÙÌùÉÏ¡°Öйú¿¹ÉúËØ²úÁ¿ÌìϵÚÒ»¡±¡¢¡°Öйú¿¹ÉúËØ³ö¿ÚÁ¿ÌìϵÚÒ»¡±µÈ±êÇ©¡£
±¨¸æÏÔʾ£¬¾ÓɶàÄêÉú³¤£¬ÖйúÏÖÔÚÒѾ³ÉΪÌìÏ¿¹ÉúËØÖÊÁÏÒ©×î´óµÄÉú²ú¹úºÍ³ö¿Ú¹ú£¬¹©Ó¦È«Çò90%µÄ¿¹ÉúËØÖÊÁÏÒ©£¬È«ÇòÖÊÁÏÒ©Êг¡µÄÈý¼¶¹©Ó¦Á´¸ùÖ²ÓÚÖйú£¬Í¨¹ýÓ¡¶È£¬ÔÙÏúÊÛµ½Ììϸ÷µØ¡£
ͨ¹ý²éÔÄÓ¡¶ÈµÄÈë¿ÚÖ¤Ê飨import licences£©¡¢Å·Ã˵ÄAPIÈë¿ÚÊý¾Ý¿â×ÊÁϺÍʵµØ×߷㬸ñ¨¸æ¶Ô2011ÄêÒÔÀ´±¬·¢Î¥·¨ÅÅÎÛÕ÷ÏóµÄÖйú¿¹ÉúËØÖÊÁÏÒ©Éú²úÉ̾ÙÐÐÁ˹©Ó¦Á´¹ØÏµÊáÀí£¬ÆäÖУ¬Ê¯Ò©¼¯ÍÅÓë·ÂÖÆÒ©¾ÞÍ·TEVA¹«Ë¾ÓйÉȨ¹ØÏµ£»»ª±±ÖÆÒ©ÊÇ»ÔÈðµÄÖ±½Ó¹©Ó¦ÉÌ¡¢¸ðÀ¼ËØÊ·¿ËºÍÈüŵ·ÆµÄÏàÖú¹©Ó¦ÉÌ£¨OEM£©£»Â³¿¹Ò½Ò©ÓëÃÀ¹úÂå±È»¯Ñ§¹ú¼ÊÓÐÏÞ¹«Ë¾ÓÐÖ±½Ó¹©Ó¦¹ØÏµ¡£
ƾ֤ÖйúÒ½±£ÉÌ»áµÄÊý¾Ý£¬ÔÚ2013Ä꣬Öйú¿¹ÉúËØ²úÁ¿´ï12.12Íò¶Ö£¬³ö¿Ú3.43Íò¶Ö£¬£¬ÊÇÖйúÖÊÁÏÒ©³ö¿Ú¹æÄ£×î´óµÄÆ·ÖÖ¡£Óë´Ëͬʱ£¬¹¤ÐŲ¿Ðû²¼µÄ2013ÄêÒ½Ò©¹¤Òµ¾¼ÃÔËÐÐÆÊÎöÏÔʾ£¬ÎôʱÖйú»¯Ñ§Ò©Æ·ÖÊÁÏÒ©ÖÆÔìÀûÈó×ܶîΪ284.7ÒÚÔª£¬ÀûÈóÂÊΪ7.45%£¬Í¬±ÈÔöÌí0.02%£¬¶øÐÐҵƽ¾ùˮƽΪ10.13%¡£
¶øÖйú¿¹ÉúËØÖÊÁÏÒ©ÖÆÒ©¹¤ÒÕ»¹ÔÚÆÕ±éʹÓõĹŰåµÄ»¯Ñ§·¨£¬Ò²ÈÃÆä³ÉΪÃû¸±×ÅʵµÄ¡°Ë«¸ß¡±£¨¸ßÎÛȾ¡¢¸ßÇéÐÎΣº¦£©ÐÐÒµ£¬ÈôÊDZ¬·¢²»·¨ÅÅÎÛÕ÷Ïó£¬ÎÞÒÉ»áÈÃϸ¾úÄÍÒ©ÐÔÎÊÌâÑ©ÉϼÓ˪¡£
¡°Õâ·ÝÑо¿ÏÔʾ£¬ÕâЩ×ÅÃû¹«Ë¾¶¼ÔÚÖú³¤È«Çò¿¹ÉúËØÎ£»ú¡£¡±Sum of UsµÄÏîÄ¿×ܼౣÂÞ¡¤·ÑÀï˹ÌåÏÖ£º¡°ÄÍҩϸ¾ú»áµ¼ÖÂÊý°ÙÍòÈËʧȥÉúÃü£¬ÁîÈËÕ𾪵ÄÊÇÒ½Ò©ÐÐÒµ¾¹¶ÔÕâ¸öÎÊÌâÖÃÈôØèÎÅ£¡¡±
Ó¡¶È¿¹ÉúËØÒ©ÆóÎÛË®¼ì³ö¡°³¬µÈϸ¾ú¡±
ÎÊÌâÕæÓÐÕâôÑÏÖØ£¿
ÖпÆÔºÉú̬ÇéÐÎÑо¿ÖÐÐĵÄÑо¿Ô±ÑîÃô¸æËßÐÚÓ¿ÐÂÎÅ£¬Ò©ÆóµÄÎÛȾÅÅ·ÅÌØµãÊÇ¿¹ÉúËØÅ¨¶È±ÈÆäËûÐÐÒµ¸ß£¬ÕâÊÇÒ»¸öÖµµÃ¹Ø×¢µÄÎÊÌâ¡£
¸ßŨ¶ÈµÄ¿¹ÉúËØÎÛË®´øÀ´µÄЧ¹ûÊÇʲô£¿Sum Of UsÏà¹ØÈÏÕæÈ˸æËßÐÚÓ¿ÐÂÎÅ£¬Ï¸¾úµÄÄÍÒ©ÐÔ´ó¶àÊÇÔÚÓп¹ÉúËØµÄÇéÐÎÖÐ×ÌÉú³öÀ´µÄ£¬ÈôÊÇÕâÑùµÄÇéÐÎÔ½ÊÇÆÕ±é£¬Å¨¶ÈÔ½ÊǸߣ¬Òâζ×Å¡°³¬µÈϸ¾ú¡±±¬·¢µÄ¼¸ÂʾÍÔ½¸ß¡£Õâһ˵·¨Ò²»ñµÃÁ˶àλÊÜ·Ãר¼ÒµÄÈÏͬ¡£
³¬µÈϸ¾úÒ»Ñùƽ³£Ö¸³¬µÈ²¡¾ú£¬ËüÊÇÒ»ÖÖÄÍÒ©ÐÔϸ¾ú£¬¶Ô¾ø´ó´ó¶¼¿¹ÉúËØ¾ù²»Ãô¸Ð£¬2010Ä꣬Ӣ¹úýÌ屬³öÓ¡¶È·¢Ã÷ÐÂÐͳ¬µÈ²¡¾ú¡ª¡ªÐµÂÀï½ðÊô-¦Â-ÄÚõ£°·Ã¸1£¨¼ò³ÆNDM-1£©£¬º£ÄÚýÌåÔ®ÒýÍâý±¨µÀ³Æ£¬Ó¢¹úÕþ¸®ÔÚ¡¶ÌìϽôÆÈÊÂÎñΣº¦Çåµ¥¡·±¨¸æÖÐÖÒÑÔ£¬ÈôÊÇÍâµØ±¬·¢´ó¹æÄ£µÄ¡°³¬µÈϸ¾ú¡±Èö²¥ÊÂÎñ£¬¿ÉÄܵ¼ÖÂÔ¼8ÍòÈËéæÃü¡£Ó¢¹úÊ×ϯҽÁƹٴ÷ά˹ÌåÏÖ£¬¿¹ÉúËØ±¬·¢¿¹Ò©ÐÔÎÊÌâÊÇҽѧ½çµÄ¡°¼ÆÊ±Õ¨µ¯¡±¡£
ÖÐÓ¡ÊÇÈ«Çò×î´óµÄÁ½¸ö¿¹ÉúËØÉú²úÉÌ£¬Ö»²»¹ýÖйú×öÖÊÁÏÒ©£¬Ó¡¶È×ö·ÂÖÆÒ©[ÃÀ¹úʳÎïºÍÒ©ÎïÖÎÀí¾Ö(FDA)»®¶¨£¬Ö»ÓÐÔÚ»îÐÔÒòËØ¡¢¸øÒ©Í¾¾¶¡¢¼ÁÐͼÁÁ¿¡¢Ê¹ÓÃÌõ¼þºÍÉúÎïµÈЧÐÔÉ϶¼ºÍÔÑÐÒ©Ò»Ö£¬²ÅÊǼ°¸ñµÄ·ÂÖÆÒ©]¡£¾ÝÍâý±¨µÀ£¬Ðí¶àÓ¡¶ÈÖÆÒ©³§µÄÎÛË®ÖУ¬¶¼¼ì²â³öÁË¡°³¬µÈϸ¾ú¡±¡£ËüÃÇ»áͨ¹ýË®¡¢ÍÁÈÀ¡¢°üÀ¨¶¯Ö²ÎïµÈѬȾ;¾¶½øÈëÈËÌ塣ǰÊöÈÏÕæÈ˳ƣ¬ÖÆ×÷Õâ·ÝÊӲ챨¸æµÄÄ¿µÄ£¬ÕýÊÇÓÉÓÚͬÑùµÄÇéÐÎÏ£¬¡°³¬µÈϸ¾ú¡±ÒѾÔÚÓ¡¶È±»Ó¡Ö¤£¬ÒÔÊÇÏ£ÍûÏàʶÖйúÏÖÔÚµÄÖÆÒ©ÎÛȾÇéÐΡ£
´Ëǰ£¬Öйú¿ÆÑ§Ôº¹ãÖݵØÇò»¯Ñ§Ñо¿Ëù¾ÙÐеÄÌìÏ¿¹ÉúËØÊ¹ÓÃÇéÐε÷ÑУ¬Åú×¢ÎúÈ˺ÍÑøÖ³ÒµµÄ¿¹ÉúËØÀÄÓöÔϸ¾úÄÍÒ©ÐÔµÄÓ°Ï죬¿ÎÌâ×éÈÏÕæÈËÓ¦¹â¹ú´Ë´ÎÔÚ½ÓÊÜÐÚÓ¿ÐÂÎŲɷÃʱÌåÏÖ£¬ÖÆÒ©ÎÛȾȷʵÊǸöÎÊÌ⣬µ«ËüÊǾֲ¿µÄ¡£
ÖпÆÔºÄϾ©ÍÁÈÀÑо¿ËùÑо¿Ô±»Æ±êÌåÏÖ£¬ÑøÖ³Òµ¡¢Å©ÒµÊÇÄêÄê¶¼ÓÐÉú²ú£¬ÖÆÒ©³§¿ÉÄÜÊÇÎÞÒâÅÅÎÛ£¬»òÕß˵ijһ¸öµØ·½µÄÅÅÎÛÁ¿ºÜ´ó¡£ÑîÃôÒ²³ÖÀàËÆ¿´·¨£¬ËûÒÔΪÓëÒ½Ôº¡¢ÑøÖ³³¡Ïà±È£¬¿¹ÉúËØÉú²úÆóÒµÊÂʵÊýĿСµÃ¶à£¬¡°Òò´Ë¹«ÕýµØËµ£¬¿¹ÉúËØÉú²úÓ¦¸Ã²»ÊÇϸ¾ú¿¹ÐÔÉú³¤µÄÖ÷µ¼ÒòËØ¡±¡£
¹©Ó¦Á´ÖÎÀíÓöÉÏÎ¥·¨±¾Ç®µÍ
ƾ֤¹ûÕæÐÅÏ¢£¬¹úÒ©¿Ø¹ÉÔÚ2009ÄêÔø»ñµÃ¸ðÀ¼ËØÊ·¿Ë½ÒÏþµÄ¡°Äê¶È×î¼ÑÕ½ÂÔÏàÖú½±¡±£¬ÔÚ¹úÒ©¿Ø¹ÉµÄ¹ÙÍøÉÏ£¬¸ðÀ¼ËØÊ·¿Ë¡¢°Ý¶ú¡¢»ÔÈð¡¢ÂÞÊÏµÈÆóÒµ·ºÆðÔÚ¡°Õ½ÂÔͬ°é¡±Ò»À¸¡£
ÏÖʵÉÏ£¬¶Ô¹©Ó¦É̵ÄÖÎÀí£¬²»ÉÙ×ÅÃûÒ½Ò©Æ·ÅÆÒÑÓÐÃ÷ÎÄ»®¶¨¡£
ÒÔ»ÔÈðΪÀý£¬ÔÚÆä¹«Ë¾¹ÙÍø¼°ÆóÒµÉç»áÔðÈÎʵ¼ù±¨¸æÖУ¬¾ù¶Ô¹©Ó¦Á´ÖÎÀíµÄEHS£¨ÇéÐΡ¢¿µ½¡¡¢Çå¾²£©ÆÀ¹Àϵͳ×÷³öÁËÏêϸÏÈÈÝ£¬ÊÊÓù¤¾ß°üÀ¨»ÔÈð±é²¼È«ÇòµÄ¹©Ó¦ÉÌ£¬¡¶Ê¯¼ÒׯÈÕ±¨¡·³ÆÆä¶Ô¹©Ó¦ÉÌÉó²éµÄÑÏ¿áˮƽÍêÈ«¿ÉÒÔµÈͬÓÚFDA¼ì²é¡£2014Ä꣬»ÔÈð»¹ÓÉÓÚ¡°Íƶ¯¿¹ÉúËØ¹æ·¶Ê¹Óá±£¬»ñµÃ¹ú¼ÒÎÀ¼ÆÎ¯Ö¸µ¼¡¢¿µ½¡±¨ÉçÖ÷ÀíµÄ¡°µÚÊ®½ìÀèÃñÇå¾²ÓÃÒ©ÊÓ²ìÆÀÑ¡Ô˶¯¡±Öеġ°Æ±ðÀëÇʤ½±¡±¡£
¸ðÀ¼ËØÊ·¿ËÒ²½«EHSϵͳÓõ½Á˹©Ó¦ÉÌÉó¼ÆÖУ¬2014ÄêµÄ¸ðÀ¼ËØÊ·¿ËÉç»áÔðÈÎʵ¼ù±¨¸æ³Æ£¬ÔÚÿһ´ÎÉó¼ÆÍê³Éºó£¬ËûÃÇ»áÓ빩ӦÉÌÏàÖú½â¾öÎÊÌ⣬²¢¼ì²éÕâЩˢÐÂÍýÏëÊÇ·ñÔÚ»®×¼Ê±¼äÄÚ˳ËìʵÑ飬ÈôÊÇЧ¹û²î±ðÌ«´ó£¬¸ðÀ¼ËØÊ·¿Ë¿ÉÒÔÔÝÍ£»òÖÕÖ¹ÓëÏÖÓй©Ó¦É̵ÄÊÂÇ飬»ò¾öÒéÊÇ·ñÓëDZÔڵũӦÉÌÏàÖú
Èüŵ·ÆÔòÔÚÔÊÐíËù²É¹ºÔÖÊÁÏ¡¢Ð§ÀÍÇкÏÉç»á¡¢Æ·µÂºÍÇéÐαê×¼µÄͬʱ£¬Ò»Ö±ÌáÉýÉç»áÔðÈÎÖÎÀíˮƽ£¬´òÔìÎȹ̡¢¾¼Ã¡¢¿ÉÒ»Á¬Éú³¤µÄ¹©Ó¦Á´¡£
È»¶ø£¬¹©Ó¦É̵ÄÏÂÊôÆóÒµÎÛȾÈÔÒ»ÔÙ¡°ÉÏÍ·Ìõ¡±¡£
³¿¹Ò½Ò©Ë®Ì忹ÉúËØ³¬±êÊÂÎñ±¬·¢ºó£¬Â³¿¹Ò½Ò©±»´¦·ÖÎåÍòÔª£¬Öйú¾¼ÃÍøÐÂÎųƣ¬ÈôÊǰ´±ê×¼½¨Éè»·±£×°±¸£¬»¨ÏúÊýÍòÍòÒÔÖÂÉÏÒÚÔª£¬Ö±Ö¸»·±£±¾Ç®Ì«¸ßÊÇ¿¹ÉúËØÖÊÁÏÒ©Éú²úÆóҵ͵ÅŵĻù´¡Ôµ¹ÊÔÓÉ£¬Õâµ¼ÖÂÁË¡°Ã»±»×¥µ½¾ÍËã׬¡±µÄÕ÷Ï󣬾ÍËã±»×¥µ½£¬·£¿îÒ²ÕվɱÈÂò×°±¸×ÔÖÆ¡£È»¶øÂ³¿¹µÄÎåÍòÔª£¬ÒѾÊǰ´¡°ÉÏÏÞ¾ÙÐд¦·Ö¡±£¬¶Ô´óÆóÒµÀ´Ëµ£¬ÎþÉü»·±£Ö§¸¶µÄ¼ÛǮֻÊǾÅţһë¡£
³ý´ËÖ®Í⣬ÖÊÁÏÒ©×÷Ϊ´Ö·ÅÐ͵ĵ͸½¼ÓÖµ²úÆ·£¬²úÄܹýÊ£¡¢Éú²ú±¾Ç®Ìá¸ßµÈÎÊÌâÒ²ÈÕÒæÍ¹ÏÔ£¬ÔÙ¼ÓÉÏÔÚ2010Äê7ÔÂ1ÈÕÆðÖÜÈ«Ç¿ÖÆÊµÑéеġ¶ÖÆÒ©¹¤ÒµË®ÎÛȾÎïÅŷűê×¼¡·£»2012Äê8ÔÂ1ÈÕÕýʽִÐеġ¶¿¹¾úÒ©ÎïÁÙ´²Ó¦ÓÃÖÎÀí²½·¥¡·£¬¼¸ÄêÏÂÀ´£¬²¿·ÖÖÐСÆóÒµºÍ¹¤ÒÕ×°±¸³Â¸¯µÄÆóÒµÔòÓÉÓÚ»·±£ÎÊÌâ¶øÍ£²úÉõÖÁ¹Ø±Õ¡£
ÖйúÉÐÎÞ¿¹ÉúËØÅŷűê×¼£¬²ÎÕÕ¹¤Òµ·ÏË®Åŷűê×¼Ö´ÐÐ
Ó¦¹â¹úÒÔΪ£¬¿ç¹úÒ©ÆóËäȻҪ×öºÃ×ÔÉíµÄ¹©Ó¦Á´ÖÎÀí£¬µ«ÎÛȾÊÂÎñµÄ±¬·¢Ò²ºÍº£ÄڵĴóÇéÐÎÃܲ»¿É·Ö£¬¡°ÎÛË®ÅÅ·ÅÄĸöÐÐÒµ¶¼ÓУ¬²»µ«ÊÇÒ©Æó£¬»¯¹¤ÆóÒµ´ò°çÆóÒµ£¬Ëæ´¦¶¼ÊÇ£¬ÕâÈ¡¾öÓÚ»·±£²¿·ÖÖ´·¨Ñϲ»ÑÏ£¬ºÍ¿¹ÉúËØÆóÒµµÄ£¨²ú£©Á¿¹ØÏµ²»´ó¡£¡±
³ýÁËÖ´·¨Á¦¶È£¬µ½ÏÖÔÚΪֹ£¬ÎÒ¹úÉÐûÓÐÕë¶Ô¿¹ÉúËØÅ¨¶ÈÖµµÄ¼ì²â±ê×¼¡£Ã»Óбê×¼£¬ºÎ̸¡°³¬±ê¡±£¿Ö´·¨ÖС°ÎÞ·¨¿ÉÒÀ¡±£¬Ò²ÊÇÒ»¸öÏÖʵµÄÄÑÌâ¡£
ÊÜ·Ãר¼Ò¾ùÌåÏÖ£¬Öƶ©¿¹ÉúËØÅ¨¶ÈÖµµÄ¹ú¼Ò±ê×¼ÊÇ¡°ÐëÒªµÄ¡±£¬µ«²¿·Ö¿¹ÉúËØµÄ¿É½µ½âÐÔ¡¢¿¹ÉúËØÖÖÀàµÄÅÓÔÓˮƽ£¬¶¼Èñê×¼µÄÖÆ¶©ÄѶȿÕǰ¡£Ó¦¹â¹úÏÈÈÝ£¬ÏÖÔÚ»·±£²¿Õë¶Ô¿¹ÉúËØ±ê×¼ÎÊÌâÕý×¼±¸×ÉѯÏà¹Ø×¨¼ÒÒâ¼û£¬¡°ÏÖÔÚ»¹ÔÚÑо¿ÖУ¬ÏȰ´¹¤Òµ·ÏË®µÄÒªÇóÀ´×ö£¬Ã»Óбê×¼Ö»ÄÜÆ¾Ö¤¹¤Òµ·ÏË®µÄ»ù±¾ÒªÇóÀ´×ö¡£¡±Ó¦¹â¹ú˵¡£
¶øÒ»Î»²»¿ÏÇ©×ÖµÄר¼ÒÔòÌåÏÖ£¬ÏÖÔÚÆóÒµµÄÎÊÌ⣬Ö÷ÒªÕվɻ¯Ñ§ÐèÑõÁ¿COD¡¢°±µªÒ»À࣬¿¹ÉúËØ±ê×¼µÄÖÆ¶©ËäÈ»Ö÷Òª£¬¿ÉÊDz»¹ÜÊǼà²âÒªÁì¡¢Åŷűê×¼Õվɹ¤ÒÕÁ¢Ò죬¶¼ÓÐÒ»¸öʱ¼äÀú³Ì£¬¡°²»ÊÇÄÃÀ´¾Í¿ÉÒÔÓõġ±¡£
Ó¦¹â¹úÌåÏÖ£¬¿¹ÉúËØÊ¼ÖÕÊǸöÎÊÌ⣬µ«ËûÒÔΪ×î´óµÄÎÊÌâÕÕ¾ÉÈË£º¡°ÈËÈ¥î¿ÏµÈË×ö£¬ÎÒÃÇ×Ô¼º³ÔÒ©ÓÃÒ©£¬ÈôÊÇÿ¸öÒ½Éúÿ¸öÀÏÀèÃñ¶¼ºÜÉóÉ÷µØÓÃÒ©£¬Õâ¸öÎÊÌâ¾Í²»ÖÁÓÚÕâô´óÁË¡£ÏÖʵÉÏÖÆÒ©ÎÛȾ£¨¿¹ÉúËØ£©Å¨¶È×ÝÈ»¸ß£¬¿ÉÊÇÔÚ×ÜÎÛȾÎïÀïÕ¼µÄ·ÖÁ¿ÊǺܵ͵ģ¬ÈôÊÇÄãÁ¬CODÕâЩÎÊÌⶼû½â¾ö£¬ÏÖÔÚ˵Õâ¸ö£¨¿¹ÉúËØ£©Ò²ÊÇ»ù´¡²»¿ÉÄÜʵÏֵġ£¡±
Sum Of UsµÄ±¨¸æÔò´ÓÆóÒµµÄ½Ç¶ÈÌá³öÁËÒâ¼û£¬ÀýÈçÓõÍÄܺĵÍÎÛȾµÄÉúÎï·¨Ìæ»»¸ßºÄÄܸßÎÛȾµÄ»¯Ñ§·¨£¬ÒÔÏû³ýÉú²ú»·½ÚÖеÄÓк¦ÎïÖÊºÍÆäËûÎÛȾÎǰÊöSum Of UsÈÏÕæÈËÌåÏÖ£¬Ð¹¤Òյĺã¾ÃÔËÓª±¾Ç®£¬×Åʵ¶¼ÊǺ£Ä򵀮óÒµ¼ç¸ºµÃÆðµÄ£¬Ò²ÊÇÕû¸öÒ½Ò©ÐÐÒµÄܹ»¼ç¸ºµÄ£¬¿ÉÊÇÒªÒ»¸öÌØÁíÍ⶯Á¦À´×ö¡£
±¨¸æ»¹ºôÓõ×ÅÃûÒ©Æó¶ÔÈ«¹©Ó¦Á´¾ÙÐг¹µ×µÄÐÅÏ¢¹ûÕæ£¬²¢ÔÚÕû¸ö¹¤ÒµÁ´½ÓÄÉÇå½àÉú²úÊÖÒÕºÍÎÛȾ·ÀÖÎÕþ²ß£¬ÔöÇ¿¸÷¼¶¹©Ó¦É̶ÔÈý·ÏµÄÖÎÀí£¬È·±£¶Ô¹Ì·Ï¡¢·ÏÆøºÍ·ÏË®µÄÇå¾²´¦Öóͷ£¡¢×ªÒÆ¡¢´æ´¢¡¢Ñ»·ÔÙʹÓá£
ÔÚ»·±£ºÍ¹¤ÒµÉý¼¶µÄË«ÖØÑ¹Á¦Ï£¬ÖÊÁÏÒ©ÆóҵתÐÍÎªÖÆ¼ÁÆóÒµÒѾµ½ÁËÊÆÔÚ±ØÐеÄÌïµØ£¬½üÄêÀ´£¬²»ÉÙÒ©Æó¶¼¾ÙÐÐÁËʵÑé¡£ÖйúÒ½±£É̻ḱ»á³¤ÐíÃúÌåÏÖ£¬Ò½Ò©¹¤ÒµÕý´¦ÓÚÌáËÙ»»µµÆÚ£¬ÐµÄÔöÌíµãÉÐδÐγɣ¬¾ÉµÄ½ÏÁ¿ÓÅÊÆÕýÔÚËðʧ£¬Ö»ÓÐͨ¹ýתÐÍÉý¼¶ïÔ̶Թ¤ÒµµÄ¹¥»÷£¬Ê¹Óùú¼Ê·Ö¹¤ÐµÄ×ªÒÆ£¬À´¼ÓËÙÎÒ¹úÒ½Ò©ÆóÒµµÄÌáËÙ£¬ÓÈÆäÊǹú¼Ê»¯Àú³ÌµÄÌáËÙ¡£
¿ÉÒÔÔ¤¼ûµÄÊÇ£¬ÓÖÒ»ÂÖ¹¤Òµ×ªÒÆÕý´ýÆÆÍÁ¶ø³ö¡£

·ÖÏíµ½£º