¿Ú·þ¹ÌÌåÖÆ¼ÁÒ»ÖÂÐÔÆÀ¼ÛÉ걨×ÊÁÏÒªÇó¡°ÊÔÐи塱µÄ°Ë¸öÁÁµã £¨¸½Óë¡°Õ÷ÇóÒâ¼û¸å¡±µÄ±ÈÕÕ£©
8ÔÂ17ÈÕÍí£¬CFDA·¢³ö¡¶»¯Ñ§Ò©Æ··ÂÖÆÒ©¿Ú·þ¹ÌÌåÖÆ¼ÁÖÊÁ¿ºÍÁÆÐ§Ò»ÖÂÐÔÆÀ¼ÛÉ걨×ÊÁÏÒªÇó(ÊÔÐÐ)¡·(¼ò³Æ¡°ÊÔÐи塱£¬ÏÂͬ)¡£±ÈÕÕ¡¶»¯Ñ§Ò©Æ··ÂÖÆÒ©¿Ú·þ¹ÌÌåÖÆ¼ÁÒ»ÖÂÐÔÆÀ¼ÛÉ걨×ÊÁÏÒªÇó(Õ÷ÇóÒâ¼û¸å)¡·(¼ò³Æ¡°Õ÷ÇóÒâ¼û¸å¡±£¬ÏÂͬ)£¬¡°ÊÔÐи塱Ö÷ÒªÓÐÒÔÏÂ8¸ö·½ÃæµÄת±ä¡£
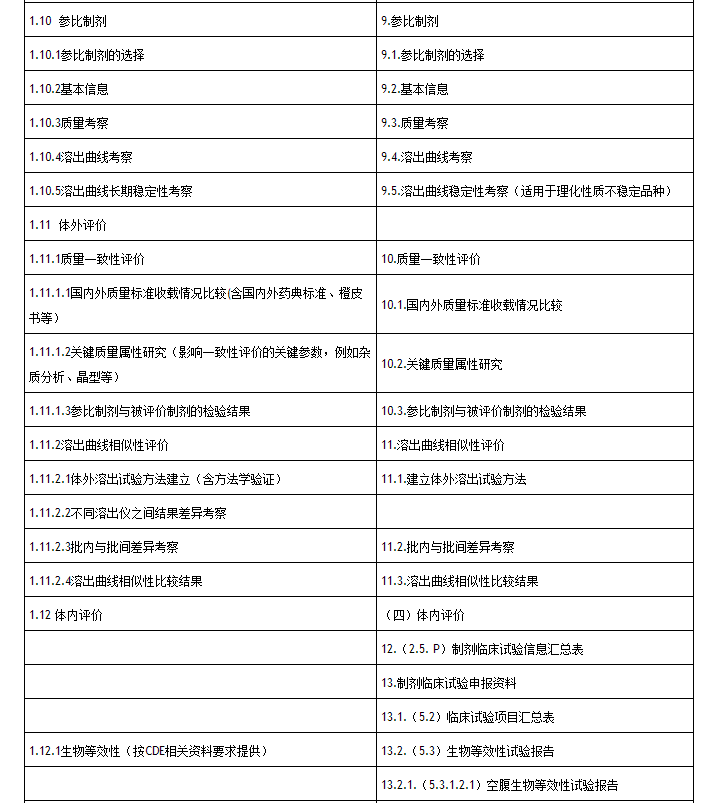
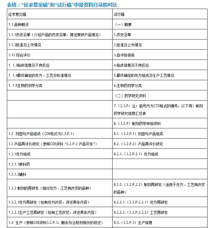
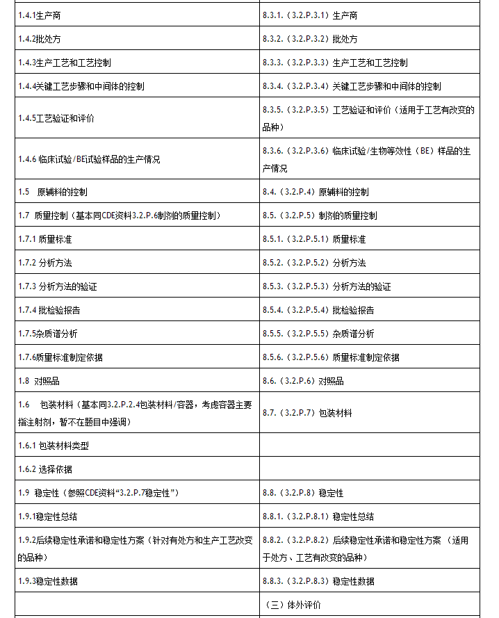
±ÈÕÕ¡°Õ÷ÇóÒâ¼û¸å¡±ºÍ¡°ÊÔÐи塱µÄĿ¼£¬¿ÉÒÔ¿´³öCFDA³ä·Ö×Éѯ¸÷¼ÒÒâ¼ûºó¶ÔһЩϸ½Ú¾ÙÐÐÐÞ¶©£¬²¢ÇҲο¼ÁËÏÖÔÚÒÑͨ¸æµÄÄÚÈÝ£¬ÌØÊâÊÇ»¯Ñ§Ò©Æ·ÐÂ×¢²á·ÖÀàµÄÉ걨×ÊÁÏÒªÇ󣬾ÙÐÐÁËͳһ¹æ·¶£¬ÒÔÃâÎļþÖ®¼ä·ºÆð³åÍ»¡£
1¡¢¶ÔÔÑвúÆ·ÐÅÏ¢ÌṩÏà¶Ô·Å¿í
´ÓÎļþ¶à´¦¿É¼ûÔÑвúÆ·ÐÅÏ¢ÌṩҪÇóÏà¶ÔºÏÀí¡£
ÈçÀúÊ·ÑØ¸ï²»ÔÙÒªÇóдͬƷÖÖÔÑвúÆ·Á¢ÌâµÄºÏÀíÐÔÆÊÎö¡£
ÔÊÐíÆóҵͨ¹ýÎÄÏ×»òרÀûÐÅÏ¢×ÊÁÏ×÷ΪÔÑвúÆ·ºÍ²Î±ÈÖÆ¼ÁµÄ×é³ÉÒÔ¼°Éú²ú¹¤ÒÕ¸ÅÊö(¾¡¿ÉÄÜÏàʶÆäÌØÊâµÄ¡¢Òªº¦µÄ¹¤ÒÕÊÖÒÕ£¬ÀýÈçʪ»ò¸É·¨ÖÆÁ£¡¢ÓÐÎÞÔ¤´¦Öóͷ£µÈ)¡¢¸¨ÁÏÓëÄÚ°ü²ÄÇéÐÎÖ¤¾Ý¡£
ÆóÒµÒà¿Éͨ¹ýÌṩÔÑÐÒ©»ò²Î±ÈÖÆ¼ÁµÄÖÊÁ¿¸Å¿öÔÚÄÚµÄÏà¹ØÑо¿×ÊÁÏ»òÎÄÏ××ÊÁÏÀ´ËµÃ÷ÔÑÐÒ©»ò²Î±ÈÖÆ¼ÁµÄÖÊÁ¿¸Å¿ö(QTPP)¡£
±ðµÄ£¬ÈôÊÇÔÑвúÆ·ÐÅÏ¢ÕæµÄ²»¿ÉÌṩ£¬ÆóÒµ¿É×÷ÏìӦ˵Ã÷Ó¦¶Ô£¬Èç½öÉæ¼°¹¤ÒÕת±ä¡¢Î´Éæ¼°´¦·½×ª±äµÄÆ·ÖÖ£¬ÔÚÎÞ·¨ÌṩÔÑвúÆ·»ò²Î±ÈÖÆ¼ÁÏêϸÐÅÏ¢¿É×÷ÏìӦ˵Ã÷¡£
2¡¢Ò»ÖÂÐÔÆÀ¼ÛÒ²Òª°´CTDÃûÌÃ
¡°ÊÔÐи塱ҪÇóҩѧÑо¿×ÊÁÏÆ¾Ö¤CTD»®¶¨µÄÃûÌúÍ׫дҪÇó£¬Ìá¹©ÖÆ¼ÁҩѧÑо¿µÄÖ÷ÒªÐÅÏ¢×ÛÊö×ÊÁÏ¡£
ÕâÒâζ×Å»¯Ñ§Ò©Æ·µÄÖÖÖÖÉ걨×ÊÁÏ»ù±¾¶¼Òª°´CTDÃûÌÃÒªÇóÉ걨ÁË¡£
ÔÚ¡°ÊÔÐи塱ÖУ¬¹ØÓÚ·ÂÖÆÒ©Ò»ÖÂÐÔÆÀ¼ÛµÄÉ걨£¬³ýÖÆ¼ÁҩѧÑо¿ÐÅÏ¢»ã×ÜÐèÒªCTDÃûÌÃÍ⣬ÆäËû²¿·ÖÔÝÎÞ´ËÒªÇó¡£
3¡¢¡°×ÔÆÀ¹À±¨¸æ¡±¹Ø×¢¿ÆÑ§ÐÔ¡¢ÍêÕûÐÔºÍÕæÊµÐÔ
¡°×ÔÆÀ¹À±¨¸æ¡±ÊÇÆ¾Ö¤²úÆ·¸Ã´ÎÒ»ÖÂÐÔÆÀ¼ÛÏêϸÄÚÈݵÄÏà¹ØÑо¿Ëù¾ÙÐеÄÖÜÈ«ÐðÊö¡£ÐèÁ¬ÏµÃ¿ÏîÑо¿ÄÚÈÝ£¬¶Ô´¦·½¹¤ÒÕÑо¿¡¢Òªº¦°ì·¨ºÍÖÐÐÄÌåµÄ¿ØÖÆ¡¢Ô¸¨ÁÏ¡¢°ü×°ÖÊÁϾÙÐÐÆÊÎö£¬ÖصãÕë¶ÔÓë²Î±ÈÖÆ¼ÁÒ»ÖÂÐÔÏà¹ØµÄÖÊÁ¿Ñо¿ÇéÐΡ¢ÌåÄÚÆÀ¼ÛÑо¿Ð§¹ûµÈµÄÆÊÎö£¬Ìá³ö¶Ô¸ÃÆ·ÖÖÓë²Î±ÈÖÆ¼ÁÖÊÁ¿ºÍÁÆÐ§Ò»ÖÂÐÔµÄ×ÛºÏÆÀ¼ÛЧ¹û¡£
ÏÖʵÉÏ£¬¡°×ÔÆÀ¹À±¨¸æ¡±²¿·ÖΪ¡°Õ÷ÇóÒâ¼û¸å¡±µÄ¡°1.13×ÛºÏÆÀ¼Û¡±ÄÚÈÝÌáǰ¡£
¡°×ÔÆÀ¹À±¨¸æ¡±»¹ÒªÇóÉêÇëÈ˰ü¹Ü¸ÃÆ·ÖÖÑз¢Àú³Ì¼°Ð§¹ûºÍÉ걨×ÊÁϵĿÆÑ§ÐÔ¡¢ÍêÕûÐÔºÍÕæÊµÐÔ¡£
4¡¢ÉúÎïµÈЧÐÔÊÔÑ鱨¸æ°üÀ¨¿Õ¸¹ÊÔÑéºÍ²ÍºóÊÔÑé
¡°ÊÔÐи塱Ŀ¼ҪÇóÉúÎïµÈЧÐÔÊÔÑ鱨¸æ°üÀ¨¿Õ¸¹ÊÔÑéºÍ²ÍºóÊÔÑ飬ÏêϸÄÚÈݺÍÒªÇó²Î¿¼¡¶¹ØÓÚÐû²¼»¯Ñ§Ò©Æ·ÐÂ×¢²á·ÖÀàÉ걨×ÊÁÏÒªÇó(ÊÔÐÐ)µÄͨ¸æ¡·(¹ú¼ÒʳÎïÒ©Æ·¼àÊÓÖÎÀí×ܾÖͨ¸æ2016ÄêµÚ80ºÅ)¸½¼þµÚ¶þ²¿·Ö×¢²á·ÖÀà4¡¢5.2ÀàÉ걨×ÊÁÏÒªÇó(ÊÔÐÐ)¸½¼þ5ÖÆ¼ÁÁÙ´²ÊÔÑé×ÊÁÏ¡£
¶ø¡°Õ÷ÇóÒâ¼û¸å¡±Ôò½ö½öÒªÇó˵Ã÷ÊÇ·ñ¾ÙÐÐÁ˿ո¹ºÍ²ÍºóÉúÎïµÈЧÐÔÊÔÑé¡£¿Ú·þ¹ÌÌåÖÆ¼ÁµÄÈËÌåÉúÎïµÈЧÐÔÊÔÑéÒ»Ñùƽ³£Ó¦¾ÙÐпո¹¸øÒ©¼°²Íºó¸øÒ©µÄµÈЧÐÔÑо¿¡£Èô½ö¾ÙÐÐÒ»ÏîÑо¿(¿Õ¸¹»ò²ÍºóµÈЧÐÔÊÔÑé)£¬Ó¦ÌṩÃâÈ¥ÁíÒ»ÏîÑо¿µÄ³ä·ÖÀíÓÉ¡£
5¡¢²î±ðÈܳöÒÇÖ®¼äЧ¹û²î±ð×÷ΪÌåÍâÈܳöÊÔÑéÒªÁìѧÑéÖ¤
ÔÚ¡°Õ÷ÇóÒâ¼û¸å¡±ÖУ¬ÌåÍâÈܳöÊÔÑéÒªÁìµÄÄÍÓÃÐÔÖ÷ÒªÊÇÕë¶ÔÉ«Æ×ϵͳ°üÀ¨É«Æ×Öù¡¢Á÷¶¯ÏàµÄÄÍÓÃÐÔ¡£
ÔÚ¡°ÊÔÐи塱ÖУ¬Ôò½«²î±ðÈܳöÒÇÖ®¼äµÄЧ¹û²î±ð¿¼²ì×÷Ϊ½¨ÉèÌåÍâÈܳöÊÔÑéÒªÁìµÄÄÍÓÃÐÔÈܳöÁ¿¼ì²âÒªÁìµÄÒªÁìѧÑé֤Ч¹û¿¼²ì¡£
±ðµÄ£¬ÌåÍâÈܳöÊÔÑéÒªÁìѧÑéÖ¤µÄÈÜÒºÎȹÌÐÔÖУ¬¡°ÊÔÐи塱»¹ÒªÇó²î±ðÈܳö½éÖÊÓ¦»®·Ö¿¼²ìÖ÷Ò©ÒòËØµÄÎȹÌÐÔ¡£
6¡¢ÈܳöÇúÏßÎȹÌÐÔ¿¼²ìÊÊÓÃÓÚÀí»¯ÐÔ×Ó²»ÎÈ¹ÌÆ·ÖÖ
¡°ÊÔÐи塱¶ÔÈܳöÇúÏßÎȹÌÐÔ¿¼²ìµÄÊÊÓù¤¾ßÓÐÁËÏÞÖÆ£¬Ö÷ÒªÊÊÓÃÓÚÀí»¯ÐÔ×Ó²»ÎÈ¹ÌÆ·ÖÖ¡£¶ÔÓÐÎÄÏ×±¨µÀ»òÕßÑо¿×ÊÁÏÅú×¢ÓйâÕÕ¡¢¸ßʪ¡¢¸ßΡ¢Ñõ»¯µÈÌõ¼þϲ»ÎÈ¹ÌµÄÆ·ÖÖ£¬½¨Ò鿼²ì²Î±ÈÖÆ¼ÁÈܳöÇúÏßÎȹÌÐÔ£¬ÎªÊµÑéÊÒ¸´ºËЧ¹ûµÄÖØ¸´ÐÔÌṩ֧³Ö¡£
Èç²Î±ÈÖÆ¼ÁÈܳöÇúÏßЧ¹ûÓëÁãʱ¼äµã(t0)µÄÈܳöÇúÏß½ÏÁ¿×ª±ä½Ï´ó£¬Ó¦Æ¾Ö¤ÏêϸÇéÐε÷½âÊÔÑéÒªÁ죬²¢½«ÏìÓ¦µÄÊÔÑéÒªÁìºÍ×¢ÖØÊÂÏîÓ븴ºËµ¥Î»Ïàͬ£¬°ü¹Ü¸´ºËЧ¹ûµÄÒ»Ö¡£
É걨×ÊÁÏÒªÇóÌá½»ÖÁÉÙ3¸öÔ¼ÓËÙÊÔÑéºÍ3¸öÔºã¾ÃÊÔÑéµÄÈܳöÇúÏßÊý¾ÝÒÔ¼°½áÂÛ£¬ÒÔ±í¸ñÐÎʽÕûÀí¡£¡°ÊÔÐи塱½¨ÒéÉ걨µ¥Î»ÔÚºã¾ÃÊÔÑéÌõ¼þÏÂͬʱ½«²Î±ÈÖÆ¼ÁÒÔ¼°·ÂÖÆÖÆ¼ÁÁôÑùÉúÑÄ£¬Ö±ÖÁÒ©¼ì»ú¹¹¸´ºËÊÔÑ鿢ʻòÖÁÓÐÓÃÆÚÖ¹¡£
7¡¢¹Ø×¢²úÆ·µÄÁÙ´²Ê¹ÓÃÇéÐÎ
CFDAÔ½À´Ô½¹Ø×¢²úÆ·µÄÇå¾²ÐÔºÍÁÙ´²ÁÆÐ§£¬È縨ÁϵĹØ×¢µã²»ÔÙ½öÏÞÓÚÊÇ·ñÊʺÏËùÓõĸøÒ©Í¾¾¶£¬¡°ÊÔÐи塱»¹¹Ø×¢ÆäÖðÈÕÇå¾²ÓÃÁ¿¡£
ÁÙ´²ÐÅÏ¢¼°²»Á¼·´Ó¦²¿·Ö£¬³ýÁË¡°Õ÷ÇóÒâ¼û¸å¡±ËùÒªÇóµÄËѼ¯Ö÷Òª²»Á¼·´Ó¦ÐÅÏ¢£¬¡°ÊÔÐи塱»¹ÒªÇóÌṩÔÙÆÀ¼Û²úÆ·µÄÁÙ´²Ê¹ÓÃÇéÐΡ£
8¡¢ÉúÎïÒ©¼Áѧ·ÖÀàÐèÒª²ÎÕÕ¡¶ÈËÌåÉúÎïµÈЧÐÔÊÔÑé¿íÃâÊÖÒÕÖ¸µ¼ÔÔò¡·
ÉúÎïÒ©¼Áѧ·ÖÀà³ýÁË¡°Õ÷ÇóÒâ¼û¸å¡±ÒªÇóµÄÁбí˵Ã÷²î±ðÎÄÏ×±¨µÀµÄÉúÎïÒ©¼Áѧ·ÖÀ࣬¡°ÊÔÐи塱ҪÇóÐëҪʱ¿É²ÎÕÕ¡¶ÈËÌåÉúÎïµÈЧÐÔÊÔÑé¿íÃâÊÖÒÕÖ¸µ¼ÔÔò¡·¡£