ÐòÑÔ
¡°Ê§°ÜµÄ¹«Ë¾²Å¾ºÕù£¬ÀֳɵĹ«Ë¾Ö»Â¢¶Ï£¡¡±
PayPalÊ×´´ÈË£¬¡¶´Ó0µ½1¡·×÷Õߣº±ËµÃ¡¤µÙ¶û
ÐÂÒ©Ñз¢Êǵ䷶µÄ¸ß¿Æ¼¼ÐÐÒµ£¬Æä¡°Èý¸ß¡±µÄ×ÔÈ»ÊôÐÔ£¬¼´¸ßΣº¦¡¢¸ßͶÈëºÍ¸ß»Ø±¨£¬¾öÒéÁËÐÂÒ©Ñз¢ÊÇÊÖÒÕºÍ×ÊÔ´µÄ¸ß±ÚÀݹ¤Òµ¡£ÓÉÓÚÐÂÒ©µÄÖÎÁƹ¤¾ßÊÇÖØ´óµÄÉúÃüÌ壬ÓëÅÌËã»úµÈÆäËû¸ß¿Æ¼¼ÐÐÒµ²î±ð£¬ÆäÑз¢Ð§ÂÊÊÇ¡°·´Ä¦¶û¶¨ÂÉ¡±¡£ÕýÊÇÓÉÓÚÐÂÒ©Ñз¢ÉÏÊöÌØµã£¬ÒÔÊÇÆäÉÏÊÐÒÔºóÄÜ·ñ»ñµÃ¾ø¶ÔµÄÊг¡ÓÅÊÆÊÇÊÕ»ØÍ¶×ʵÄÖ÷Òª°ü¹Ü¡£
ÕýÈç±ËµÃ¡¤µÙ¶ûËù˵¡°ÒÀÀµÐµÄÊÖÒÕÁ¢ÒìÐγɵÄ¢¶Ï²»µ«ÔÚÄÚ²¿Íê³ÉÁËÁ¼ÐÔÑ»·£¬ÔÚÍⲿÐÔÉÏÒ²±£´æÖØ´óµÄ¼ÛֵʽµÄÆóҵ¢¶Ï¡±¡£±¾ÎĽ«ÒÔÃÀ¹úÐÂÒ©Ñз¢ÎªÀý£¬ÏÈÈÝÐÂÒ©Êг¡¶ÀÍ̱£»¤µÄÖ÷ÒªÕ½ÂÔ¡£
ÐÂÒ©Å侰֪ʶ
ƾ֤¡¶Ê³Îï¡¢Ò©Æ·ºÍ»¯×±Æ··¨°¸¡·£¬ÃÀ¹úÐÂÒ©ÉêÇë(New Drug Application£¬NDA)Ö÷Ҫͨ¹ý505(b)(1)¡¢505(b)(2)Á½ÖÖ;¾¶£º
505(b)(1)£ºÉêÇëÈËÐèÌṩËùÓÐÇå¾²ÐÔºÍÓÐÓÃÐÔµÄÑо¿×ÊÁÏ£¬¸ÃÀàÉêÇëÖ÷ÒªÓ¦ÓÃÓÚ¡°Ð·Ö×ÓʵÌ塱(New Molecule Entity£¬NME)£»
505(b)(2)£ºÉêÇëÈËÐèÌṩËùÓÐÇå¾²ÐÔºÍÓÐÓÃÐÔµÄÑо¿×ÊÁÏ£¬µ«²¿·Ö×ÊÁÏ¿ÉÒÔÒýÓÃÒѹûÕæµÄÊý¾ÝºÍ×ÊÁÏ£¬¸ÃÀàÉêÇ롰л¯Ñ§ÊµÌ塱(New Chemical Entity£¬NCE)µÄ¶þ´ÎÁ¢Ò죬ÈçÐÂ˳Ӧ֢¡¢Ð¼ÁÐÍ¡¢Ð¸´·½µÈ£»505(b)(2)²»¿ÉÓÃÓÚbiosimilarµÄÉêÇë¡£
ÃÀ¹úÔÑÐÒ©µÄ±£»¤Ö÷ҪĿµÄÊǾ¡¿ÉÄÜÔöÌíÔÑÐÒ©ÔÚÊг¡¶À¼ÒÏúÊÛµÄʱ¼ä¡£Æ¾Ö¤´ËÄ¿µÄ£¬ÖÆÒ©¹«Ë¾ÔÚÐÂÒ©±£»¤ÉÏÖ÷Òª½ÓÄÉÁ½¸ö»ù±¾Õ½ÂÔ£º1)Ëõ¶ÌÐÂÒ©ÉóÅúÀú³Ì£¬¼ÓËÙÐÂÒ©ÉÏÊÐËÙÂÊ£»2)ÍÆ³Ù·ÂÖÆÒ©ÉÏÊУ¬ÑÓÉìÐÂÒ©ÉÏÊкóµÄ¶ÀÍÌÆÚ¡£ÎªÁ˸üºÃµÄ¼¤ÀøÖÆÒ©¹«Ë¾¿ª·¢ÐÂÒ©µÄ¶¯Á¦£¬ÃÀ¹ú¹ú»áºÍFDAÖÆ¶©ÁËÖÚ¶à·¨°¸ºÍÖÆ¶È¡£

×ݹÛÃÀ¹ú¶ÔÐÂÒ©µÄ¼¤ÀøºÍ±£»¤Õþ²ß£¬ÔÑй«Ë¾Ö÷Ҫͨ¹ýÐÐÕþ±£»¤Õ½ÂÔºÍרÀû±£»¤Õ½ÂÔ×î´ó»¯±£»¤ÐÂÒ©£¬ÒÔÆÚ»ñÈ¡·á¸»ÊÕÒæ¡£
ÐÐÕþ±£»¤Õ½ÂÔ
FDAΪÁËÃãÀøÐÂÒ©Ñз¢£¬Öƶ©ÁËϵÁÐÐÐÕþÊֶΣ¬Ö÷Òª°üÀ¨ÐÂÒ©ÌØÊâÉóÆÀÕ½ÂÔºÍÊý¾Ý¶ÀÍ̱£»¤Õ½ÂÔ£¬À´¼ÓËÙÐÂÒ©ÉóÅú£¬±£»¤ÐÂÒ©Êг¡¶ÀÍÌ¡£
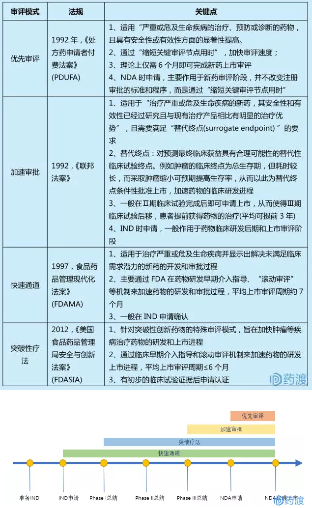
3.1 ÐÂÒ©ÌØÊâÉóÆÀÕ½ÂÔ
ÐÂÒ©ÉÏÊÐÉóÆÀģʽ¿É·ÖΪ±ê×¼ÉóÆÀģʽºÍÌØÊâÉóÆÀģʽÁ½´óÀà¡£´ó´ó¶¼Á¢ÒìÒ©Îïͨ¹ý±ê×¼ÉóÆÀģʽÉÏÊУ¬Ò»Ñùƽ³£FDA±ê×¼ÉóÆÀÐèÒª10-12Ô£»ÌØÊâÉóÆÀģʽÖ÷ÒªÊÊÓÃÓÚÖØ²¡¡¢ÓÐÊý²¡¡¢¶ùͯÓÃÒ©»òÓÐÍ»ÆÆÐÔÁÆÐ§µÄÒ©Îï£¬ÌØÊâÉóÆÀÒ»Ñùƽ³£6¸öÔ£¬Í¬Ê±Æä»¹ÄÜÓÐÓÃËõ¶ÌÔÑÐÒ©ÁÙ´²ÊÔÑéÖÜÆÚ¡£ÌØÊâÉóÆÀÄܹ»Ëõ¶ÌÐÂÒ©ÉóÆÀÉóÅúÀú³Ì£¬½ø¶øÑÓÉìÐÂÒ©ÔÚרÀûÆÚÄÚÊг¡¶ÀÍÌ¡£Ïêϸ°üÀ¨ÓÐÓÅÏÈÉóÆÀ(priority review) ¡¢¼ÓËÙÉóÅú(accelerate approval)¡¢¿ìËÙͨµÀ(fast track)ºÍÍ»ÆÆÐÔÁÆ·¨(breakthrough therapy)4ÖÖģʽ£º

ͼ£º¸÷ÌØÊâÉóÆÀģʽ×÷ÓÃÇø¼äʾÒâͼ
ÖÆÒ©¹«Ë¾¿ÉÒÔ³ä·ÖʹÓÃÉÏÊöËÄÖÖÐÂÒ©ÌØÊâÉóÆÀÖÆ¶È£¬Ëõ¶ÌÐÂÒ©Ñз¢ÖÜÆÚ£¬¼ÓËÙÐÂÒ©ÉÏÊÐÏúÊÛ£¬×î´ó»¯Ê¹ÓÃÐÂҩרÀû¸¶ÓëµÄÊг¡¶ÀÍÌ¡£ÔÚʵ¼ùÀú³ÌÖУ¬ÖÆÒ©¹«Ë¾¿ÉÒÔÁªºÏʹÓòî±ðÐÂÒ©ÌØÊâÉóÆÀģʽ£¬¼´Ò»¸öÒ©Îïͬʱ»ñµÃ¶àÖÖÌØÊâÉóÆÀģʽ×ʸñÈÏÖ¤£¬½øÒ»²½¼ÓËÙÒ©ÎïµÄÑз¢¼°ÉÏÊÐÀú³Ì¡£
3.2 Êý¾Ý¶ÀÍÌ(Data Exclusivity)±£»¤Õ½ÂÔ
Ò©Æ·ÊÔÑéÊý¾ÝÖ÷ÒªÊÇÖ¸ÔÚÐÂÒ©¿ª·¢µÄ²î±ð½×¶ÎËùÈ¡µÃµÄʵÑéÊý¾Ý£¬°üÀ¨ÁÙ´²Ç°Êý¾ÝºÍÁÙ´²ÊÔÑéÊý¾Ý¡£Êý¾Ý¶ÀÍÌ£¬Ö¸ÔÚÒ»¶¨ÏÞÆÚµÄʱ¼äÄÚδ¾Êý¾Ý³ÖÓÐÈËÔ޳ɣ¬FDA²»ÔÊÐí·ÂÖÆÒ©³§Ê¹ÓÃÔ´´Ò©µÄÖÖÖÖÊÔÑéÊý¾Ý£¬ÓÃÒÔ֤ʵҩƷÇå¾²ÐÔºÍÓÐÓÃÐԵķÂÖÆÒ©ÉÏÊÐÉêÇë¡£Êý¾Ý¶ÀÍÌȨÓÉÒ©Æ·Åú×¼ÉÏÊÐÖ®ÈÕÆðË㣬ÎÞÂÛÒ©Æ·ÓÐÎÞÉêÇëרÀû»òרÀûÊÇ·ñÓÐÓ㬾ù²»Ó°ÏìÒ©Æ·»ñÅúÉÏÊкó×Ô¶¯ÏíÓеÄÊý¾Ý¶ÀÍÌȨ¡£Ò©Æ·Êý¾Ý±£»¤ÖƶÈÊÇÒ»ÖÖÐÐÕþÐÔµÄ֪ʶ²úȨ±£»¤Öƶȣ¬¸÷¹úÒ©Æ·î¿Ïµ²¿·ÖÍùÍù½ÓÄÉ¡°²»ÊÜÀí¡±»ò¡°²»Åú×¼¡±·ÂÖÆÒ©µÄÉêÇë¡£FDA¹ØÓÚÐÂÒ©Êý¾Ý±£»¤µÄÊг¡¶ÀÍÌÆÚÖ÷Òª·ÖΪÒÔÏÂÀàÐÍ£º

רÀû±£»¤ÆÚÊÇÒ»ÖÖÏà¶Ô±£»¤£¬×¨Àû±£»¤±£´æ±»ÌôÕ½µÄ¿ÉÄÜ£¬×¨Àû±£»¤Ê±´ú·ÂÖÆÒ©ÈÔ¿ÉÉÏÊУ»Êý¾Ý¶ÀÍ̱£»¤ÆÚÊÇÒ»ÖÖ¾ø¶Ô±£»¤£¬Í¨¹ýÔÚ±£»¤ÆÚ½ÓÄÉ¡°²»ÊÜÀí¡±»ò¡°²»Åú×¼¡±·ÂÖÆÒ©ÉêÇëµÄÐÐÕþ²½·¥£¬ÉèÖÃÁË·ÂÖÆÒ©ÉÏÊÐ×¼ÈëÃż÷£¬°ü¹ÜÁËÁ¢ÒìÒ©Îï¾ø¶ÔÊг¡¶ÀÍÌ״̬£¬°ü¹ÜÉÏÊкóÁ¢ÒìÒ©ÎïÄÜʵʱÊջؾ޶îÑз¢±¾Ç®¡£
רÀû±£»¤Õ½ÂÔ
רÀû±£»¤ÊÇָרÀûÒ©Æ·µÄרÀûȨÈËÔÚרÀû±£»¤ÏÞÆÚÄÚÓÐȨեȡËûÈËÖÆÔ졢ʹÓá¢ÐíŵÏúÊÛ¡¢ÏúÊÛ»òÕßÈë¿ÚÆäרÀûÒ©Æ·¡£×¨Àû±£»¤Õ½ÂÔ°üÀ¨×¨ÀûÉÁÖÕ½ÂÔ£¬×¨Àû³¤ÇàÕ½ÂÔ£¬×¨ÀûÑÓÉìÕ½ÂԵȡ£
4.1 רÀûÉÁÖÕ½ÂÔ(Patent Tricket)
רÀûÉÁÖÖ¸µÄÊÇÏ໥½»Ö¯ÔÚÒ»ÆðµÄ֪ʶ²úȨ×é³É÷缯µÄÍøÂ磬һ¸ö¹«Ë¾ÐèÒª¼èÄÑ´©¹ýÕâ¸öÍøÂç²Å»ª°ÑÐÂÊÖÒÕÉÌÒµ»¯¡£ÖÆÒ©ÐÐÒµµÄרÀûÒ»Ñùƽ³£·ÖΪ»ù±¾×¨ÀûºÍÍâΧרÀû¡£ÖÆÒ©¹«Ë¾¿ÉÒÔͨ¹ýרÀûÉÁÖÕ½ÂÔ£¬Î§ÈƸÃרÀûÒ©´Ó¶à¸ö½Ç¶È×ÅÊÖ£¬ÉêÇëһϵÁеÄרÀû£¬±àÖ¯Ò»¸ö¶à½Ç¶È¡¢¶àÌõÀí¡¢¿í¹æÄ£µÄרÀûÍø£¬´Ó¶ø×î´óÏ޶ȵر£»¤Ò©ÎïȨÁ¦£¬ÒÔÆÚ»ñÈ¡¸ü¶àµÄÀûÈó¡£Ò»¸ö»ù´¡µÄÐÂÒ©»¯ºÏÎïרÀûÉêÇëרÀû±£»¤µÄõè¾¶´óÖÂÈçÏ£ºÍ¨Ê½½á¹¹µÄ»ù±¾»¯ºÏÎï(NCE)רÀûºÍÏêϸ½á¹¹»¯ºÏÎïרÀû£¬ÒÔ¼°ÑÜÉúµÄÍâΧרÀû£¬°üÀ¨ÖƱ¸ÒªÁìרÀû¡¢ÖÐÐÄÌåרÀû¡¢×éºÏÎïרÀû¡¢ÖƼÁרÀû¡¢ÓÃ;רÀûµÈ¡£Á¢ÆÕÍ×ÔÚFDA³ÈƤÊéÉϹҺÅÇéÐÎÈçϱíËùʾ£º
ÁíÍ⣬ÔÑÐÒ©¹«Ë¾»¹»áÉêÇëÖÚ¶àÆäËûÍâΧרÀû£¬µ«ÕâЩרÀû²¢²»¹ÒºÅÔÚ³ÈÆ¤ÊéÉÏ£¬½øÒ»²½¼Ó´óÁË·ÂÖÆÒ©¹«Ë¾µÄ·ÂÖÆÄѶȡ£ÔÑÐÒ©¹«Ë¾Í¨¹ýרÀûÉÁÖÕ½ÂÔ£¬Ìá¸ßרÀû±ÚÀÝ£¬ÑÓÉìÐÂÒ©µÄÊг¡¶ÀÍÌÆÚ¡£
4.2 רÀû³¤ÇàÕ½ÂÔ(Evergreening of Patent)
רÀû³£Çà(ÓÖ³Æpatent evergreen)ÊÇÖ¸£º×¨ÀûȨÈËͨ¹ýÔÚÒÑÓÐרÀû»ù´¡ÉÏÕ½ÂÔÐÔµØÌύרÀûÉêÇ룬ʹÓÃרÀû·¨¼°Ïà¹Ø¹æÔòÑÓÉìרÀû¢¶ÏȨµÄÐÐΪ¡£×¨Àû³£ÇàÖС°³£Çࡱ¶þ×ÖÌåÏÖÁËÔÑÐÒ©ÆóµÄÊг¡¾ºÕùÕ½ÂÔ£¬Æä²¢·Çָij¸öרÀûÉêÇëÐÐΪ£¬¶øÊÇÖ¸»ùÓÚͳһҩƷµÄһϵÁÐ×éºÏרÀûÉêÇë¡£ÔÑÐÒ©ÆóÕë¶ÔÒÑÖªÒ©Î↑·¢ÐÂÓÃ;¡¢Ð¼ÁÐ͵ȣ¬À´ÑÓÉìÐÂÒ©µÄÊг¡¶ÀÍÌÆÚ¡£ÒÔ°¬¶û½¨µÄÑÛÓÃÒ©ÎïALPHAGANΪÀý£º
ALPHAGAN(º¬0.15%¾ÆÊ¯ËáäåĪÄᶨ)³ÈƤÊé¹ÒºÅרÀû
ALPHAGAN(º¬0.1%¾ÆÊ¯ËáäåĪÄᶨ)³ÈƤÊé¹ÒºÅרÀû
COMBIGAN(º¬0.2%¾ÆÊ¯ËáäåĪÄᶨºÍ0.5%ÂíÀ´ËáàçÂðÂå¶û)³ÈƤÊéרÀû¹ÒºÅ

1996Ä꣬FDAÊ×´ÎÅú×¼ÒÔäåĪÄᶨΪNCEµÄALPHAGAN£¬µ½2007ÄêÅú×¼µÄº¬ÓÐäåĪÄᶨºÍàçÂðÂå¶û×éºÏÎïµÄCOMBIGAN£»Õâ11Ä꣬ALPHAGAN´ÓûÓÐÈκÎרÀû±£»¤Öð½¥Éú³¤×³´ó³ÉÒ»¸ö°üÀ¨Ëĸö²úÆ·µÄϵÁÐÒ©Î²úƷרÀû±£»¤ÆÚÑÓÉìÖÁ2023Äê¡£Õâ¸öÀú³ÌÖУ¬°¬¶û½¨Â½Ðø½á¹¹ÁË16¸öרÀûÀ´±£»¤ÕâЩ²úÆ·¡£
4.3 רÀûÑÓÉìÕ½ÂÔ
רÀûÑÓÉìÖÆ¶ÈÊǶÔÔÑÐÒ©ÒòÁÙ´²ÊÔÑé¡¢FDAÉóÆÀ»òÓÉÓÚPTOÉó²éÑÓÎóµÈËùÏûºÄµÄרÀûÆÚÓèÒÔÒ»¶¨Åâ³¥µÄÖÆ¶È¡£¸ÃÖÆ¶Èͨ¹ýÊʶÈÑÓÉìÔÑÐÒ©µÄרÀû¶ÀÍÌÆÚ£¬ÈÃÔÑÐÒ©¹«Ë¾Äܹ»ÔÚÐÂÒ©ÉÏÊкó»ñµÃ·á¸»µÄÊÕÒæ£¬½ø¶ø³ä·Öµ÷¶¯ÖÆÒ©¹«Ë¾¿ª·¢ÐÂÒ©µÄ¶¯Á¦¡£×¨ÀûÑÓÉìÖÆ¶ÈÖ÷Òª·ÖΪPETÖÆ¶È