ÓªÒµ×Éѯ
Öйú£º
Email: marketing@medicilon.com.cn
ÓªÒµ×ÉѯרÏߣº400-780-8018
£¨½öÏÞЧÀÍ×Éѯ£¬ÆäËûÊÂÒËÇ벦´ò´¨É³×ܲ¿µç»°£©
´¨É³×ܲ¿µç»°: +86 (21) 5859-1500
ÍâÑó£º
+1(781)535-1428(U.S.)
0044 7790 816 954 (Europe)
Email:marketing@medicilon.com



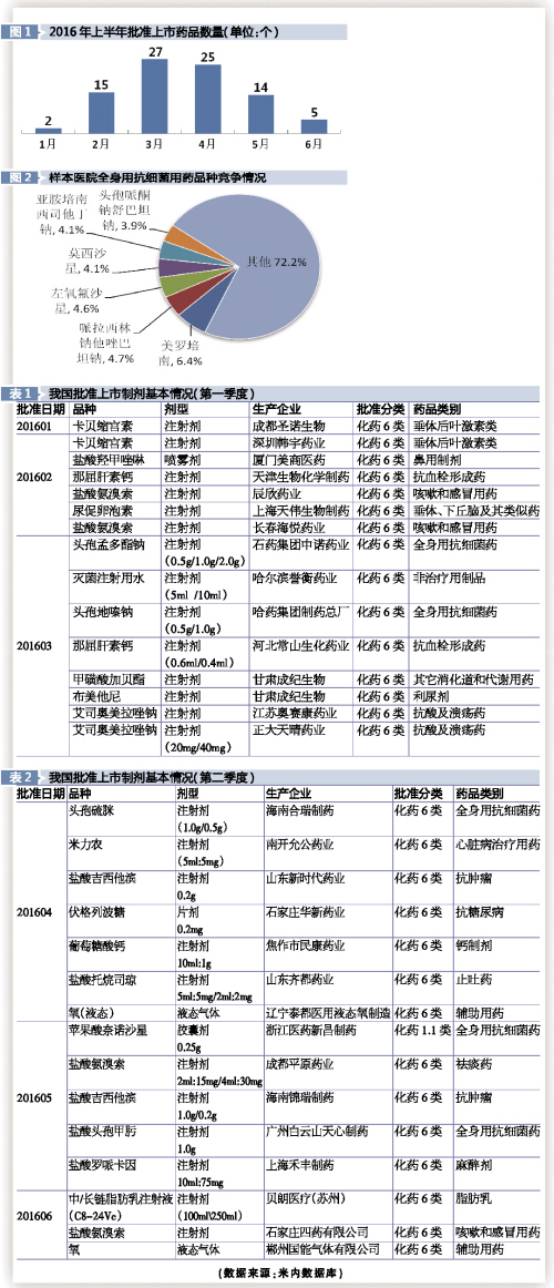
2016ÄêÉϰëÄêÒѾÒÑÍù£¬´ÓCFDA¹ÙÍøÐû²¼µÄͨ¸æ¿É¼û£¬2016Äê1-6Ô£¬Åú×¼ÉÏÊеÄÒ©Æ·ÊýÄ¿3-4Ô·Ý×î¶à£¬ËæºóÓÐËù»ØÂ䣬ÉϰëÄê¹²Åú×¼ÉÏÊеÄÒ©Æ·ÉêÇë88¼þ£¬¾ùΪ»¯Ñ§ÓÃÒ©£¬ÆäÖйú²úÒ©83¼þ£¬Õ¼ÁË94.3%£¬Èë¿ÚÒ©5¼þ¡£°´¼ÁÐÍÖÖ±ð·Ö£¬ÖÊÁÏÒ©ÓÐ22¼þ£¬ÖƼÁÒ©21¼þ£¨ÒÔ×¢Éä¼ÁΪÖ÷µ¼£¬ÅçÎí¼Á½öÓÐ1¼þ£©£¨¼ûͼ1-2£©¡£
´ÓÒ©Æ·É걨µÄ·ÖÀàÀ´¿´£¬Åú×¼µÄÒ©Æ·ÖÆ¼Á´ó¶¼Îª»¯Ò©6À࣬½öÓÐÅú×¼ÉÏÊеÄ1.1ÀàÐÂÒ©ÖÆ¼ÁÒ»¸ö£¬¼´Õã½Ò½Ò©Ð²ýÖÆÒ©µÄÆ»¹ûËáÄÎŵɳÐǽºÄÒ£»¶øÅú×¼ÉÏÊеÄÖÊÁÏÒ©2¸öÆ·ÖÖ£¬Ò»¸öÊÇÌì½òÉúÎï»¯Ñ§ÖÆÒ©ºÍºÓ±±³£É½Éú»¯Ò©ÒµµÄ3.1ÀàÒ©ÎïÄÇÇü¸ÎËØ¸Æ£¬ÁíÍâÒ»¸öÊǰ²»ÕÊ¡Íî±±Ò©ÒµµÄÒÀ´ïÀ·î¡£
´ÓÒ©ÎïµÄÖֱ𿴣¬11¸öÆ·ÖÖÉæ¼°ÁË¿¹Ö×ÁöÀàÓÃÒ©¡¢ÉË·ç¿ÈËÔÒ©¡¢È«ÉíÓÿ¹Ï¸¾úÒ©¡¢¿¹ÑªË¨Ò©¡¢À£Ññ¼°¿¹ËáÀàÓÃÒ©¡¢¹ýÃôÐÔ±ÇÑ×Ò©µÈ10¸öÖֱ𣨼û±í1-2£©£¬¸ü¶àÊdz£¼û¼²²¡ÀàÓÃÒ©¡£
¿¹Ö×ÁöÀàÓÃÒ©µÄ2¸öÆ·ÖÖ»®·ÖΪ£ºÉ½¶«ÐÂʱ´úÒ©ÒµºÍº£ÄϽõÈðÖÆÒ©µÄÑÎËἪÎ÷Ëû±õ×¢Éä¼Á£¬ºóÕßÔÚ¹æ¸ñÉÏ»¹Ï¸·ÖÁË1.0gºÍ0.2g¾ÞϸÁ½¸ö²î±ð¹æ¸ñ£¬ÁÙ´²ÓÃÓÚ¾Ö²¿ÍíÆÚ»òÒÑ×ªÒÆµÄ·ÇСϸ°û·Î°©¡¢ÒÈÏÙ°©¡£×èÖ¹ÖÁ½ñ¹²ÓÐ13¼ÒÆóÒµ»ñÅúÉÏÊУ¬´Ó2010Äêµ½2015ÄêµÄÄ긴ºÏÔöÌíÂÊΪ5.7%£¬ÔöËÙ½øÈëÆ½ÎÈÆÚ¡£¾ºÕùÃûÌÃÒÔ½ËÕºÀÉÒ©ÒµÁìÏÈ£¬Õ¼ÁËÒ»°ë¶àµÄÊг¡£¬¶øÔÑÐÆóÒµÀñÀ´¹«Ë¾µÄÊг¡Ò»Ö±Êܵ½Ï¡ÊÍ£¬2015ÄêÕ¼36.3%£¬Í¬Æ·ÖÖ²î±ð³§¼ÒµÄÒ»Ö±Ó¿È룬Áî¸Ã²úÆ·¾ºÕùÓú¼ÓÇ¿ÁÒ¡£
È«ÉíÓÿ¹Ï¸¾úÒ©ÓÐ5¸öÆ·ÖÖ£ºÆäÖÐ4¸öΪͷæßÀà²úÆ·£¬1¸öΪàŵͪÀà²úÆ·£¬»®·ÖÊÇʯҩ¼¯ÍÅÖÐŵҩҵµÄÍ·æßÃ϶àõ¥ÄÆ×¢ÉäÒº¡¢¹þÒ©¼¯ÍÅÖÆÒ©×ܳ§µÄÍ·æßÃ϶àõ¥ÄÆ×¢ÉäÒº¡¢º£ÄϺÏÈðÖÆÒ©µÄÍ·æßÁòëß×¢ÉäÒº¡¢Õã½Ò½Ò©Ð²ýÖÆÒ©µÄÆ»¹ûËáÄÎŵɳÐǽºÄÒ¼Á¡¢¹ãÖݰ×ÔÆÉ½ÌìÐÄÖÆÒ©µÄÑÎËáÍ·æß¼×ë¿×¢ÉäÒº¡£
×÷ΪÅú×¼µÄ1.1ÀàÐÂÒ©£¬Õã½Ò½Ò©Ð²ýÖÆÒ©µÄÆ»¹ûËáÄÎŵɳÐǽºÄÒ¼ÁÒ»ÃæÊоÍÎüÒýÁËÖÚ¶àÑÛÇò¡£¸ÃÆ·ÊÇÒ»ÖÖÐÂÐÍÎÞ·úàŵͪҩÎÊôÓÚàŵͪÀàÒ©ÎïµÄ¸ß¶Ë²úÆ·£¬Õã½Ò½Ò©ÓµÓÐÆäÔÚÖйú¾³ÄÚµÄרÀûʹÓÃȨ¼°ÏúÊÛȨ¡£
ÏÖ½×¶ÎÔÚÃ×ÄÚÊý¾Ý¿âÏÔʾµÄÑù±¾Ò½ÔºÁÙ´²ÓÃÒ©ÖУ¬È«ÉíÓÿ¹Ï¸¾úÓÃÒ©µÄÏúÊÛ´Ó2010Äêµ½2015ÄêµÄÄ긴ºÏÔöÌíÂÊΪ-1.2%£¬ÓÉÓÚÏÞ¿¹ÁîµÄʵÑ飬¼ÓÉÏÕбêÕþ²ßµÄת±ä£¬¸ÃÀàÒ©ÎïÔöËÙ»ØÂä¡£ÓÉÓÚ²úÆ·Öڶ࣬Êг¡¼¯ÖжȺÜÊÇÊèÉ¢£¬ÁìÏÈµÄÆ·ÖÖÃÀÂÞÅàÄÏÊг¡·Ý¶î½öΪ6.4%£¬ÆäËûÆ·Öַݶî¾ùδÄÜÁè¼Ý5%¡£ÏÖ¹²ÓÐ19¸öɳÐÇÀà²úÆ·ÓÃÓÚÈ«ÉíÐÔ¿¹Ï¸¾úÖÎÁÆ£¬ÆäÖÐÌåÏֽϺõÄÓÐĪÎ÷ɳÐÇ¡¢×óÑõ·úɳÐÇ£¨¼ûͼ2£©¡£
Ïà¹ØÐÂÎÅ