×ðÁú¿­Ê±

EN
EN
  • ÓªÒµ×Éѯ

    Öйú£º

    Email: marketing@medicilon.com.cn

    ÓªÒµ×ÉѯרÏߣº400-780-8018

    £¨½öÏÞЧÀÍ×Éѯ£¬ÆäËûÊÂÒËÇ벦´ò´¨É³×ܲ¿µç»°£©

    ´¨É³×ܲ¿µç»°: +86 (21) 5859-1500

    ÍâÑó£º

    +1(781)535-1428(U.S.)

    0044 7790 816 954 (Europe)

    Email:marketing@medicilon.com

ÔÚÏßÁôÑÔ¡Á
µã»÷Çл»
News information
ÐÂÎÅ×ÊѶ

Ò»ÎĶÁ¶®ÃÀ¹úÐÂÒ©ÉóÆÀÕþ²ß

2016-09-09
|
»á¼ûÁ¿£º
ÐÂÒ©ÉóÆÀÊÇÃÀ¹úʳÎïÒ©Æ·ÖÎÀí¾Ö£¨¼ò³ÆFDA£©Ö÷ÒªÖ°ÄÜÖ®Ò»¡£FDA½«¼ÓËÙÐÂÒ©ÉóÆÀ¡¢Ôö½øÁ¢ÒìÉú³¤×÷ΪÆäÒ»ÏîÖ÷ҪʹÃü¡£½üÄêÀ´£¬FDA¿ªÕ¹ÁËһϵÁÐË¢ÐÂÔ˶¯£¬´ó´óËõ¶ÌÁËÐÂÒ©ÉóÆÀʱ¼ä¡£´Ó1992ÄêÆ½¾ùÐèÒª¶þÄê°ëʱ¼äÉóÆÀÒ»¸öÐÂÒ©µ½ÏÖÔÚ²»µ½Ê®¸öÔÂÉóÆÀÒ»¸öÐÂÒ©£¬ÎªÖØÖ¢»¼Õß»ñµÃ¼±ÐèÐÂÒ©Ó®µÃÁËÃû¹óʱ¼ä£¬Ò²Îª×Ô¼ºÊ÷Á¢ÁËÒ»¸ö¸ßЧÕþ¸®»ú¹¹ÐÂÐÎÏó¡£

Ò»¡¢FDA¼ò½é

FDAÊÇÃÀ¹úÀúÊ·×îÓÆ¾ÃµÄ±£»¤ÏûºÄÕß×éÖ¯Ö®Ò»£¬¹²Ô¼ÓÐȫְԱ¹¤15700ÈË£¬ÂþÑÜÔÚÃÀ¹ú¸÷Ö÷Òª¶¼»áÒÔ¼°Öйú¡¢Ó¢¹ú¡¢±ÈÀûʱ¡¢Òâ´óÀû¡¢Ó¡¶È¡¢Ä«Î÷¸ç¡¢ÖÇÀû¡¢¸ç˹´ïÀè¼Ó¡¢ÄϷǺÍÔ¼µ©µÈ10¸ö¹ú¼Ò¡£Æä¼àÊÓÖÎÀíµÄ²úÆ·°üÀ¨£ºÊ³Îï¡¢ÈËÓÃÒ©Æ·¡¢ÈËÓÃÉúÎïÖÆÆ·¡¢ÊÞÓÃÒ©Æ·¡¢»¯×±Æ·¡¢Ò½ÁÆ»úе¡¢·ÅÉäÐÔ»úµç²úÆ·£¨°üÀ¨ÊÖ»ú¡¢Î¢²¨Â¯µÈ£©ÒÔ¼°Ñ̲ݲúÆ·£¬Ã¿Äê¼àÊÓÖÎÀíµÄ²úÆ·¼ÛÖµÁè¼Ý2ÍòÒÚÃÀÔª¡£2015Äê¶ÈFDA²ÆÎñÔ¤ËãΪ47.4ÒÚÃÀÔª¡£
FDA¾Ö³¤ÓÉÃÀ¹ú×ÜͳÌáÃû²¢¾­²ÎÒéÔº±í¾öÅú×¼¡£FDA×ܲ¿»®·ÖΪÎå´ó°ì¹«ÊÒ£¬»®·ÖÊǾֳ¤°ì¹«ÊÒ¡¢Ê³ÎïºÍÊÞÒ©°ì¹«ÊÒ¡¢Ò©Æ·ºÍÑ̲ݲúÆ·°ì¹«ÊÒ¡¢È«Çòî¿ÏµºÍÕþ²ß°ì¹«ÊÒ£¬ÒÔ¼°ÔËÐа칫ÊÒ¡£ÎªÍÆÐÐî¿ÏµÖ°Ôð£¬FDAÔÚÌìϸ÷µØÉèÁ¢ÁËÐí¶àÅɳö»ú¹¹¡£Åɳö»ú¹¹µÄ×ÜÈËÊýԼΪ4500£¬Ô¼Õ¼FDA×ÜÈËÊýµÄÈý·ÖÖ®Ò»¡£ÒÔÏÂÖØµãÏÈÈÝFDA×ܲ¿ÈÏÕæÐÂÒ©ÉóÆÀµÄÒ©Æ·ÉóÆÀÓëÑо¿ÖÐÐÄ¡£

Ò©Æ·ÉóÆÀÓëÑо¿ÖÐÐĹéFDAÒ©Æ·ºÍÑ̲ݲúÆ·°ì¹«ÊÒÖÎÀí¡£Ò©Æ·ÉóÆÀÓëÑо¿ÖÐÐĹ²ÓÐ4508ÃûÔ±¹¤£¬»®·ÖΪ12¸ö°ì¹«ÊÒ£¬»®·ÖÊÇ£ºÖÐÐÄÖ÷Èΰ칫ÊÒ£¬¶ÔÍâÏàͬÓë½»Á÷°ì¹«ÊÒ£¬¹æÔòÒÀ´Ó°ì¹«ÊÒ£¬·ÂÖÆÒ©°ì¹«ÊÒ£¬ÖÎÀí°ì¹«ÊÒ£¬Ò½Ñ§Õþ²ß°ì¹«ÊÒ£¬ÐÂÒ©°ì¹«ÊÒ£¬Ò©Æ·ÖÊÁ¿°ì¹«ÊÒ£¬î¿ÏµÕþ²ß°ì¹«ÊÒ£¬Õ½ÂÔÏîÄ¿°ì¹«ÊÒ£¬¼à²âºÍÊ¢Ðв¡Ñ§°ì¹«ÊÒ£¬×ª»¯Ò½Ñ§°ì¹«ÊÒ¡£ÐÂÒ©°ì¹«ÊÒÊÇÒ©Æ·ÉóÆÀÓëÑо¿ÖÐÐĵÄÖ÷Òª°ì¹«ÊÒ£¬Ï¸·ÖΪ6¸ö°ì¹«ÊÒ£¬»®·Ö¶ÔÖݪֲî±ðµÄÐÂÒ©¾ÙÐÐÉóÆÀ£¬»®·ÖÊÇ£º¿¹¾úÒ©°ì¹«ÊÒ£¬ÈÏÕæ¶Ô¿¹¾úÐÂÒ©µÄÉóÆÀ£»µÚÒ»Ò©Æ·ÉóÆÀ°ì¹«ÊÒ£¬ÈÏÕæ¶ÔÐÄѪ¹Ü¡¢ÉöÔà¡¢Éñ¾­ÒÔ¼°¾«ÉñÀ༲²¡ÐÂÒ©µÄÉóÆÀ£»µÚ¶þÒ©Æ·ÉóÆÀ°ì¹«ÊÒ£¬ÈÏÕæ¶ÔÂé×í¡¢Ö¹Í´¡¢³Éñ«Àà¡¢´úл¡¢ÄÚÉøÍ¸¡¢·Î¡¢·çʪÀ༲²¡ÐÂÒ©µÄÉóÆÀ£»µÚÈýÒ©Æ·ÉóÆÀ°ì¹«ÊÒ£¬ÈÏÕæÆ¤·ô¡¢Î¸³¦¡¢ÏÈÌìÐÔ´úлȱÏÝ¡¢¹Ç¡¢ÉúÖ³¡¢ÃÚÄò¼²²¡ÐÂÒ©µÄÉóÆÀ£»µÚËÄÒ©Æ·ÉóÆÀ°ì¹«ÊÒ£¬ÈÏÕæÒ½Ñ§Ó°Ïñ²úÆ·µÄÉóÆÀ£»ÑªÒººÍÖ×Í´Ò©Æ·ÉóÆÀ°ì¹«ÊÒ£¬ÈÏÕæ¶ÔѪҺºÍÖ×Áö¼²²¡ÐÂÒ©µÄÉóÆÀ¡£

fdaÕþ²ß½â¶Á

¶þ¡¢ÐÂÒ©ÉóÆÀ»ù±¾³ÌÐò

ÐÂÒ©ÉóÆÀ°üÀ¨Á½¸öÀú³Ì£ºÒ»¸öÊÇÐÂÒ©ÁÙ´²ÊÔÑéÉêÇ루¼ò³ÆIND£©ÉóÆÀÀú³Ì£¬ÁíÒ»¸öÊÇÐÂÒ©ÉÏÊÐÉêÇ루¼ò³ÆNDA£©ÉóÆÀÀú³Ì¡£
£¨Ò»£©INDÉóÆÀ
ÐÂÒ©ÉêÇëÈËÍê³ÉÐÂÒ©ÁÙ´²Ç°Ñо¿ºó£¬¾Í¿ÉÒÔÏòFDAÌá³öIND¡£ÈçFDAÔÚÊÕµ½INDÖ®ºóµÄ30ÌìÄÚδÌá³ö×èµ²Òâ¼û£¬ÉêÇëÈ˾ͿÉÒÔ×ÔÐпªÕ¹ÐÂÒ©ÁÙ´²Ñо¿¡£¾ÝFDAͳ¼ÆÆÊÎö£¬Ã¿5 000ÖÖ½øÈëÁÙ´²Ç°Ñо¿µÄ»¯ºÏÎ½öÓÐ5ÖÖ×óÓÒÄܽøÈëÈËÌåʵÑé½×¶Î£¬×îÖÕ½öÓÐ1ÖÖ»¯ºÏÎï»ñµÃÉÏÊÐÔÊÐí¡£
INDÉóÆÀÊÇÁªÏµÐÂÒ©ÁÙ´²Ç°Ñо¿ÓëÁÙ´²Ñо¿µÄÖÐÐÄ»·½Ú¡£INDÉóÆÀµÄÄ¿µÄÊÇÈ·±£ÐÂÒ©ÁÙ´²Ñо¿µÄÇå¾²ÐÔ£¬ÒÔ×èÖ¹¸øÁÙ´²ÊÔÑéÊÜÊÔÕß´øÀ´²»ÐëÒªµÄΣº¦¡£INDÖ÷Òª°üÀ¨Á½ÖÖÀàÐÍ£ºÒ»ÖÖÊÇ¡°ÉÌÒµÐÔIND¡±£¬×îÖÕÄ¿µÄÊÇΪÁËʹвúÆ·»ñµÃÉÏÊÐÔÊÐí£¬ÁíÒ»ÖÖÊÇ¡°·ÇÉÌÒµÐÔIND¡±£¬Ä¿µÄÊÇΪÁË·ÇÉÌÒµÐÔѧÊõÑо¿£¬Í¨³£ÓÉÕþ¸®»ú¹¹»ò¿ÆÑÐÔºËùÌá³öÕâÀàÉêÇë¡£FDAÊÕµ½µÄINDÉêÇë´ó´ó¶¼ÊôÓÚ¡°·ÇÉÌÒµÐÔIND¡±¡£
INDÉóÆÀÖ÷Òª×ÅÖØÓÚÇå¾²ÐÔÉóÆÀ¡£ÈôÊÇFDA¶ÔÉóÆÀЧ¹ûÖª×㣬ÔÚÊÕµ½IND×ÊÁϺóµÄ30ÌìÄÚδ×ö³öÔÝÍ£ÁÙ´²Ñо¿µÄ¾öÒ飬ÉêÇëÈ˾ͿÉÒÔÁ¬Ã¦¿ªÕ¹ÁÙ´²Ñо¿¡£ÖµµÃ×¢ÖØµÄÊÇ£¬Ò©Æ·ÉóÆÀÓëÑо¿ÖÐÐĶÔINDÉóÆÀ¼°¸ñµÄÉêÇë²¢²»·¢³öÉóÆÀ¼°¸ñµÄ֪ͨ£¬¹ÊÓС°Ã»ÓÐÐÂΞÍÊǺÃÐÂÎÅ¡±µÄ˵·¨¡£ÈôÊÇFDAÒÔΪIND×ÊÁÏÉб£´æÄ³Ð©Ï¸Ð¡È±ÏÝ£¬µ«È±·¦ÒÔ×÷³öÔÝÍ£ÁÙ´²Ñо¿µÄ¾öÒ飬ÉêÇëÈË¿ÉÒÔÔÚ¶ÔȱÏÝÏîÄ¿¾ÙÐÐÕû¸ÄµÄͬʱ¿ªÕ¹ÁÙ´²ÊÔÑé¡£
£¨¶þ£©NDAÉóÆÀ
NDAÉóÆÀÊÇÒ©Æ·ÉÏÊÐǰµÄÖ÷Òª»·½Ú¡£NDAÉóÆÀµÄ×îÖ÷ҪĿµÄÊÇΪÁËÈ·±£ÉÏÊÐÒ©Æ·µÄÇå¾²ÓÐÓá¢ÖÊÁ¿¿É¿Ø¡£NDAÉ걨ÖÊÁÏÖ÷Òª°üÀ¨ÒÔÏÂ15¸ö·½ÃæµÄÄÚÈÝ£ºË÷Òý£¬ÕªÒª£¬»¯Ñ§¡¢Éú²ú¹¤ÒÕ¼°ÖÊÁ¿¿ØÖÆ·½ÃæÊý¾Ý£¬ÑùÆ·¡¢°ü×°¼°±êÇ©£¬·ÇÁÙ´²Ò©ÀíºÍ¶¾ÀíÊý¾Ý£¬ÈËÌåÒ©´ú¶¯Á¦Ñ§ºÍÉúÎïʹÓöÈÊý¾Ý£¬Î¢ÉúÎïѧÊý¾Ý£¨½öÏÞÓÚ¿¹ÉúËØÀàÒ©Æ·£©£¬ÁÙ´²Êý¾Ý£¬Çå¾²ÐÔÊý¾Ý¸üб¨¸æ£¨Ò»Ñùƽ³£ÔÚNDAÉ걨120ÌìºóÉϱ¨£©£¬Í³¼ÆÑ§Êý¾Ý£¬²¡Àý±¨¸æ±í£¬²¡Àý±¨¸æÃûÌã¬×¨ÀûÐÅÏ¢£¬×¨ÀûÉùÃ÷£¬ÆäËûÓйØÐÅÏ¢¡£
Ò©Æ·ÉóÆÀÓëÑо¿ÖÐÐĽ«ÉêÇëNDAµÄÐÂÒ©»®·ÖΪÒÔÏÂ10Àࣺ
µÚ1ÀàϵָеķÖ×ӽṹ£¨Ö¸´ÓδÔÚÃÀ¹úÉÏÊеĻîÐÔÒòËØ£©£»
µÚ2ÀàϵָеĻîÐÔÒòËØ£¨Ö¸ÒÑÉÏÊвúÆ·µÄÐÂÑνṹ»òÐÂõ¥½á¹¹µÈ£©£»
µÚ3ÀàϵָеļÁÐÍ£»
µÚ4ÀàϵָеÄ×éºÏ²úÆ·£»
µÚ5ÀàϵָеÄÅä·½»òеÄÉú²ú³§¼Ò£»
µÚ7ÀàϵָÒÑÔÚÊг¡ÏúÊÛµ«Î´»ñµÃNDAÅú×¼µÄÒ©Æ·£»
µÚ8Ààϵָ·Ç´¦·½Ò©×ª»»£»
µÚ6¡¢9¡¢10ÀàϵָеÄ˳Ӧ֢£¨Õë¶Ô˳Ӧ֢ת±äµÄ²î±ðÇéÐΣ©¡£
Ò©Æ·ÉóÆÀÓëÑо¿ÖÐÐĽ«É걨µÄÐÂÒ©°´Á½ÖÖÉóÆÀ»úÖÆ¾ÙÐÐÉóÆÀ¡£Ò»ÖÖÊÇÕý³£ÉóÆÀ»úÖÆ£»ÁíÒ»ÖÖÊÇÓÅÏÈÉóÆÀ»úÖÆ¡£
NDAÉóÆÀÖ÷ҪĿµÄÊÇÑéÖ¤ÉêÇëÈËËùµÃ³öµÄ½áÂÛÊÇ·ñ׼ȷ£¬Ò©Æ·ÊÇ·ñÇå¾²ÓÐÓá¢ÖÊÁ¿¿É¿Ø¡£Ò©Æ·ÉóÆÀÓëÑо¿ÖÐÐÄÄÚ²¿ÉóÆÀÖ°Ô±ÔÚÉóÆÀÐÂҩʱҪÕö¿ªÆÕ±éµÄ½»Á÷ÌÖÂÛ¡£ÀýÈ磬ҽѧÉóÆÀÖ°Ô±ÔÚÆÊÎöÁÙ´²Êý¾Ýʱ¿ÉÄÜÓëÉêÇëÈ˵óö²î±ðµÄ½áÂÛ£¬ÕâʱҽѧÉóÆÀÖ°Ô±¾Í¿ÉÄÜÓëͳ¼ÆÑ§ÉóÆÀÖ°Ô±¾ÙÐÐ̽ÌÖ£¬Ïàʶ´Óͳ¼ÆÑ§½Ç¶ÈÔõÑù¿´´ýÕâ¸öÎÊÌ⡣ͬÑù£¬Ò©ÀíѧÉóÆÀÖ°Ô±¿ÉÄÜÓëͳ¼ÆÑ§Ö°Ô±¾ÙÐÐÇ×½ü½»Á÷£¬Ì½ÌÖÒ©Æ·ºã¾Ã¶¯ÎïʵÑéÔì³ÉDZÔÚÖ°©ÐÔµÄͳ¼ÆÑ§ÒâÒå¡£µ±Ò©Æ·ÉóÆÀ¿¢ÊÂʱ£¬Ã¿¸öÉóÆÀÔ±»®·Öд³öÒ»·ÝÉóÆÀ±¨¸æ£¬½»Óɲ¿·ÖÈÏÕæÈ˾ÙÐлã×ÜÆÊÎö£¬²¢×ö³öÊÇ·ñÅú×¼ÉÏÊеľöÒé¡£
NDAÉóÆÀ¿¢ÊÂʱ£¬Ò©Æ·ÉóÆÀÓëÑо¿ÖÐÐĽ«Æ¾Ö¤ÉóÆÀЧ¹û£¬»®·Ö×ö³öÔÞ³ÉÉÏÊС¢Ôݲî±ðÒâÉÏÊлò²î±ðÒâÉÏÊÐÈýÖÖ¾öÒé¡£ÊÕµ½ÔÞ³ÉÉÏÊоöÒéµÄ²úÆ·¿ÉÁ¬Ã¦ÔÚÃÀ¹úÉÏÊУ¬ÊÕµ½Ôݲî±ðÒâÉÏÊоöÒéµÄ²úÆ·ÐèÒª¾ÍijЩϸ½ÚÎÊÌâ¾ÙÐÐÐ޸ĻòÔö²¹ÓйØ×ÊÁÏ£¬ÊÕµ½²î±ðÒâÉÏÊоöÒéµÄ²úÆ·Ðè¾ÙÐнϴó¹æÄ£µÄ±ä»»»òÔö²¹×ÊÁÏ¡£Ò»Ñùƽ³£À´Ëµ£¬²úÆ·ÉÏÊÐÔÊÐí¾öÒéÓÉ´¦³¤Ç©·¢£¬µ«µÚ1Àà²úÆ·ÉÏÊÐÔÊÐí¾öÒéÐèÒª¸ü¸ßÒ»¼¶µÄ°ì¹«ÊÒÈÏÕæÈËÇ©·¢¡£ÀýÈ磬ҩƷÉóÆÀÓëÑо¿ÖÐÐĵĵÚÒ»Ò©Æ·ÉóÆÀ°ì¹«ÊÒÏÂÉè3¸ö´¦£¬»®·ÖÊÇÐÄѪ¹Ü¡¢ÉöÔàÀà²úÆ·´¦£¬Éñ¾­Àà²úÆ·´¦£¬ÒÔ¼°¾«ÉñÀà²úÆ·´¦¡£Í¨³£¶¼ÊÇÕâ3λ´¦³¤ÈÏÕæÇ©·¢ÐÂÒ©ÉÏÊÐÔÊÐí¾öÒ飬ֻÓеÚ1Àà²úÆ·ÉÏÊÐÔÊÐí¾öÒéÓɵÚÒ»Ò©Æ·ÉóÆÀ°ì¹«ÊÒÖ÷ÈÎÇ©·¢¡£

Èý¡¢FDA¼ÓËÙÐÂÒ©ÉóÆÀÕþ²ß

ÃÀ¹ú¡¢Å·ÖÞºÍÈÕ±¾ÊÇÈËÓÃÒ©Æ·×¢²áÊÖÒÕ»®¶¨¹ú¼ÊЭµ÷¾Û»á£¨ICH£©µÄÊ×´´³ÉÔ±µ¥Î»£¬ÔÚÒ©Æ·×¢²áÉóÆÀ·½Ãæ½ÓÄÉÐí¶àÏàͬ»òÏàËÆµÄÊÖÒÕÖ¸ÄÏ£¬µ«ÔÚÐÂÒ©ÉóÆÀËÙÂÊ·½Ã棬ÃÀ¹úÈ´ÏÔ×Å¿ìÓÚÅ·ÖÞºÍÈÕ±¾£¬Ðí¶àÈ«ÇòÁ¢ÒìÐÔÐÂÒ©ÂÊÏÈÔÚÃÀ¹ú»ñµÃÉÏÊÐÔÊÐí¡£2013ÄêÃÀ¹úFDA¹²Åú×¼27¸öÐÂÒ©£¬ÆäÖÐ20¸öÐÂҩϵȫÇòÊ×´ÎÉÏÊеÄÐÂÒ©£¬Ê×´ÎÉÏÊеıÈÀý¸ß´ï74%¡£
ÃÀ¹ú¡¶´¦·½Ò©Óû§¸¶·Ñ·¨°¸¡·»®¶¨£¬¶ÔÊôÓÚÓÅÏÈÉóÆÀµÄÁ¢ÒìÒ©£¬ÃÀ¹úFDAÓ¦ÔÚ6¸öÔÂÄÚÍê³É°Ù·ÖÖ®¾ÅÊ®µÄÆ·ÖÖÉóÆÀ¡£¶ÔÊôÓÚÕý³£ÉóÆÀµÄÁ¢ÒìÒ©£¬ÃÀ¹úFDAÓ¦ÔÚ10¸öÔÂÄÚÍê³É°Ù·ÖÖ®¾ÅÊ®µÄÆ·ÖÖÉóÆÀ¡£2014ÄêÃÀ¹úFDA¹²Åú×¼41¸öÁ¢ÒìÐÔÐÂÒ©£¬ÆäÖÐ40¸öÐÂÒ©ÔÚ6¸öÔ»ò10¸öÔÂÄÚÍê³ÉÉóÆÀ¡£
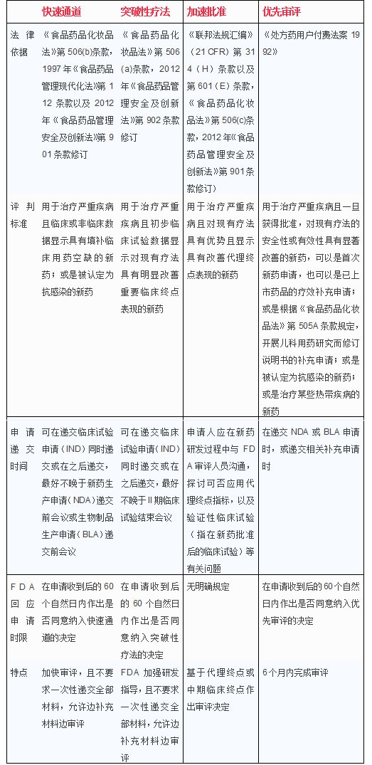
FDAÖ÷ÒªÓÐËÄÖÖÐÂÒ©¼ÓËÙÉóÅú;¾¶£¬»®·ÖÊÇ¿ìËÙͨµÀ¡¢Í»ÆÆÐÔÁÆ·¨¡¢¼ÓËÙÅú×¼ºÍÓÅÏÈÉóÆÀ¡£¿ìËÙͨµÀÕë¶ÔµÄÊÇÖÎÁÆÑÏÖØ¼²²¡ÇÒÏÖÔÚÁÙ´²ÓÃÒ©¿ÕȱµÄÐÂÒ©£¬Í»ÆÆÐÔÁÆ·¨Õë¶ÔµÄÊǶÔÏÖÓÐÁÆ·¨ÓÐÏÔןÄÉÆµÄÐÂÒ©£¬¼ÓËÙÅú×¼Õë¶ÔµÄÊÇÏÖÔÚÁÙ´²ÓÃÒ©¿Õȱ¡¢»ùÓÚÌæ»»ÖÕµã¶øÅú×¼µÄÐÂÒ©£¬ÓÅÏÈÉóÆÀÊÇÖ¸ÔÚÉêÇëÊÜÀíºó6¸öÔÂÄÚÍê³ÉÉóÆÀµÄÐÂÒ©¡£
ÕâËÄÖÖ;¾¶µÄÖ÷ÒªÒìͬµãÈçÏ£º
 FDA¼ÓËÙÉóÆÀ;¾¶
Ö»¹ÜËÄÖÖ¿ìËÙÉóÆÀ;¾¶µÄÆÀÅбê×¼¸÷²»Ïàͬ£¬µ«ÏÖʵÉÏËÄÖÖ¿ìËÙ;¾¶Ö®¼ä±£´æÏàËÆÐÔ£¬Ò»ÖÖÐÂÒ©ÍùÍù¿ÉÒÔ»ñµÃ²»Ö¹Ò»ÖÖ¿ìËÙÉóÆÀͨµÀ¡£ÀýÈ磬2014ÄêFDA¹²Åú×¼41¸öÐÂÒ©£¬ÆäÖÐÄÉÈë¿ìËÙͨµÀµÄÐÂÒ©17¸ö£¬Õ¼41%£¬ÄÉÈëÍ»ÆÆÐÔÁÆ·¨Í¨µÀµÄÐÂÒ©9¸ö£¬µã22%£¬ÄÉÈë¼ÓËÙÅú׼ͨµÀµÄÐÂÒ©8¸ö£¬Õ¼22%£¬ÄÉÈëÓÅÏÈÉóÆÀͨµÀµÄ25¸ö£¬Õ¼61%¡£ÔÚ41¸öÐÂÒ©µ±ÖУ¬ÆäÖÐ27¸öÐÂÒ©»ñµÃ²»Ö¹Ò»ÖÖ¿ìËÙÉóÆÀͨµÀ£¬±ÈÀý¸ß´ï66%¡£

ËÄ¡¢ÃÀ¹ú¼ÓËÙÐÂÒ©ÉóÆÀ×îÐÂÁ¢·¨Ï£Íû

Ö»¹ÜÃÀ¹úÐÂÒ©ÉóÆÀËÙÂÊÒ£Ò£ÁìÏÈÓÚÆäËû¹ú¼Ò£¬µ«ÃÀ¹ú²¢²»Òò´ËÍ£ÖͲ»Ç°¡£2015Äê7ÔÂ10ÈÕ£¬ÃÀ¹úÖÚÒéÔºÒÔ344ƱÔ޳ɡ¢77Ʊ×èµ²µÄͶƱЧ¹ûÇáËÉͨ¹ýÁË¡¶21ÊÀ¼ÍÖÎÁÆ·¨°¸¡·£¨21st Century Cures Act£©¡£¸Ã·¨°¸³¤´ï362Ò³£¬Æä½¹µãÊǼÓËÙÐÂÒ©Ñо¿¡¢¿ª·¢ºÍÉóÆÀ¡£ÏÖÔڸ÷¨°¸ÕýÔÚÃÀ¹ú²ÎÒéÔºÉóÒéÖ®ÖС£
Ö»¹Ü¡¶21ÊÀ¼ÍÖÎÁÆ·¨°¸¡·ÄÜ·ñ×îÖÕͨ¹ý²ÎÒéÔº±í¾ö£¬ÏÖÔÚ»¹²»µÃ¶øÖª£¬µ«´Ó¸Ã·¨°¸ÔÚÖÚÒéÔº»ñµÃµÄÆÕ±éÖ§³ÖÀ´¿´£¬²ÎÒéԺͨ¹ý¸Ã·¨°¸µÄ¿ÉÄÜÐԽϴó¡£·¨°¸ÓйØÒ©Æ·ÉóÆÀµÄÖ÷ÒªÄÚÈݰüÀ¨£º
£¨Ò»£©×¼ÐíFDAÌá¸ßÔ±¹¤ÈËΪ´ýÓö£¬ÒÔ×ÊÖúFDAÕÐÆ¸ºÍÁôסÓÅÒì¸ß¶ËÈ˲Ä¡£ÒÔǰÃÀ¹úÖ´·¨»®¶¨£¬FDAµÄ¸ß¼¶¹ÍÔ±ÈËÊý²»µÃÁè¼Ý500Ãû£¬ÈËΪ´ýÓö²»µÃÁè¼ÝÐÐÕþI¼¶¡£2015ÄêÃÀ¹úÐÐÕþI¼¶µÄÄêÊÕÈëΪ203700ÃÀÔª¡£ÃÀ¹ú¹úÎñÇäµÈ21Ãû¸ß¹ÙΪÐÐÕþI¼¶´ýÓö¡£Ð·¨°¸»®¶¨FDAµÄ¸ß¼¶¹ÍÔ±ÈËÊý½«²»ÊÜÏÞÖÆ£¬Ö»ÒªÇкÏÈÎÖ°Ìõ¼þ¾Í¿ÉÒÔÆ¸ÓÃΪ¸ß¼¶¹ÍÔ±£»Í¬Ê±£¬×¼ÐíÓÅÒì¸ß¶ËÈ˲ĵÄÈËΪ´ýÓöÁè¼ÝÐÐÕþI¼¶£¬Ö»Óв»Áè¼ÝÃÀ¹ú×ÜͳÄêн¼´¿É¡£ÏÖÔÚÃÀ¹ú×ÜͳÄêнΪ40ÍòÃÀÔª¡£·¨°¸Ï£Íûͨ¹ý´Ë¾Ù½«Á÷ÏòÒ©Æ·Éú²úÆóÒµ»òÒ½ÁÆÆ÷еÉú²úÆóÒµµÄ¸ß¶ËÈ˲ÄÎüÒýµ½FDAÈÎÖ°¡£
£¨¶þ£©ÔöÌí¹úÁ¢ÎÀÉúÑо¿ÔººÍFDAÄê¶ÈÔ¤Ëã¡£Ò½Ò©»ù´¡Ñо¿ÊÇ·¢Ã÷ÐÂÒ©µÄÖ÷ҪԴȪ¡£»ù´¡Ñо¿È¡µÃÍ»ÆÆÍùÍùÄÜ·¢¶¯Ò»ÅúÐÂÒ©²úÆ·µÄ¿ª·¢¡£¾ÝÆÊÎö£¬¸Ã·¨°¸Ö®ÒÔÊÇÄ܏߯±ÔÚÖÚÒéÔº»ñµÃͨ¹ý£¬ºÜÖ÷ÒªÒ»¸öÔµ¹ÊÔ­ÓÉÊǹú¾Û»áÔ±ÃǸ߶ÈÔÞÐí·¨°¸ÖйØÓÚ¸øÃÀ¹ú¹úÁ¢ÎÀÉúÑо¿Ôº£¨¼ò³ÆNIH£©ÔöÌíÄê¶ÈÔ¤ËãµÄÌõ¿î¡£2015²ÆÄêNIHµÄÔ¤ËãΪ303ÒÚÃÀÔª¡£Èç·¨°¸»ñµÃͨ¹ý£¬2016¡¢2017¡¢2018²ÆÄêNIHÔ¤Ë㽫»®·ÖÔöÌíµ½318ÒÚÃÀÔª¡¢333ÃÀÔª¡¢348ÒÚÃÀÔª¡£ÁíÍ⣬NIH»¹½«ÐÂÉèÁ¢Á¢Òì»ù½ð£¬ÃãÀøÒ½Ñ§Ç°ÑØÑ§¿ÆÑо¿ºÍÓÅÒìÇàÄê¿ÆÑ§¼ÒÁ¢Ò졣δÀ´5ÄêFDAÒ²½«Ð»ñµÃ5.5ÒÚÃÀÔª²¦¿î£¬ÓÃÓÚÒ©Æ·î¿Ïµ¿ÆÑ§Ñо¿¡£
£¨Èý£©ÃãÀøFDAÒ©Æ·ÉóÆÀÖÆ¶ÈˢУ¬½«»¼ÕßÒâ¼ûºÍ½¨Òé¸ü¶àÄÉÈëÒ©Æ·ÉóÆÀ¾öÒéÖС£ÃÀ¹ú¹ú»áÒÔΪ£¬Ã»ÓÐÈ˱Ȼ¼Õ߸üÄÜÃ÷È·¼²²¡Ëù´øÀ´µÄÍ´¿à£¬Ò²Ã»ÓÐÈ˱Ȼ¼Õ߸üÓÐ×ʸñȨºâijһҩƷµÄΣº¦ºÍÒæ´¦¡£Òò´ËÒ©Æ·ÉóÆÀÀú³ÌÖÐÓ¦¸Ã³ä·Ö˼Á¿»¼ÕßµÄÒâ¼ûºÍ½¨Òé¡£
£¨ËÄ£©ÃãÀøFDA½øÒ»²½Ñо¿¼ÓËÙÒ©Æ·ÉóÆÀµÄÊֶΣ¬ÈçÀ©´óÉúÎï±ê¼ÇÎïµÄÓ¦ÓõÈ¡£
£¨Î壩¼ÓËÙ¿¹¾úÒ©µÄÑз¢£¬ÔÊÐí½ö¾­ÓÉС¹æÄ£ÁÙ´²ÊÔÑé¾ÍÅú׼ijЩ¿¹¾úÒ©¡£
£¨Áù£©×¼Ðí¾ßÓÐÖØ´óÁ¢ÒìµÄÒ½ÁÆÆ÷е²úÆ·ÄÉÈëFDA¼ÓËÙÉóÆÀͨµÀ¡£
£¨Æß£©½«ÓÐÊý²¡µÄÐÂ˳Ӧ֢¶ÀÍÌÆÚÑÓÉì6¸öÔ¡£

 
Ïà¹ØÐÂÎÅ
¡Á
ËÑË÷ÑéÖ¤
µã»÷Çл»
¡¾ÍøÕ¾µØÍ¼¡¿¡¾sitemap¡¿