ÉúÎïÌìÉú¾ßÓÐÃâÒß¹¦Ð§£¬µ±Ï¸¾ú¡¢²¡¶¾µÈÇÖÈëÈËÌåʱ£¬ÔÚÃâÒß¹¦Ð§Õý³£ÔË×÷Ï£¬¾ÍËãÉú²¡ÁËÒ²ÄÜÖÎÓú¡£»ñµÃÐÔÃâÒßȱÏÝ×ÛºÏÕ÷£¨AIDS£©ÊÇÓÉÈËÀàÃâÒßȱÏݲ¡¶¾£¨HIV)ËùÒýÆðµÄѬȾ²¡£¬h¢¤Ëù¹¥»÷µÄÕýÊÇÈËÌåÃâÒßϵͳµÄÖÐÊàϸ°û¡ªt4ÁܰÍϸ°û£¬ÖÂʹÈËÌåËðʧ¶Ô¿¹ÄÜÁ¦¡£°¬×̲¡ÊÇÒ»ÖÖÎÞ·¨ÖÎÓúµÄ¼²²¡£¬È·Õï°¬×̲¡£¬Òâζ×ÅÒªºã¾Ã¶·Õù£¬ÒòÃâÒßϵͳÔâÊÜHIVµÄɱ¾øÐÔ¹¥»÷£¬ÃâÒß¹¦Ð§Ôâµ½ÆÆËð¶øÖðÈÕµÍÏ£¬ÈôÊǵò»µ½ÓÐÓÿØÖÆ£¬×îÖտɵ¼ÖÂһϵÁÐʱ»úÐÔѬȾºÍ¶ñÐÔÖ×Áö¡£ÔÚµØÇòÉÏ£¬Æ½¾ùÿ·ÖÖÓ¶¼ÓÐÒ»¸öº¢×ÓËÀÓÚ°¬×̲¡£¬ÓÐÁè¼Ý1500ÍòµÄ¶ùͯÓÉÓÚ°¬×̲¡¶øÊ§È¥âïÊÑ¡£Öйú°¬×̲¡²¡¶¾Ñ¬È¾ÈËÊýÔÚÈ«Çò¾ÓµÚÊ®ËÄ룬¸üÒÔÿÄê°Ù·ÖÖ®ËÄÊ®µÄËÙÂʵÝÔö£¬·ÀÖΰ¬×̲¡ÈÎÖØµÀÔ¶£¬ÐèҪȫÉç»áÅäºÏÆð¾¢¡£
NefÊÇÒ»ÖÖHIV±àÂëµÄ¸¨ÖúÂѰף¬Í¨¹ýϵ÷Ö÷ÒªµÄ×éÖ¯ÏàÈÝÐÔIÀà±í´ïÀ´Ìӱܱ»Ï¸°û¶¾ÐÔTÁܰÍϸ°û£¨CTL£©É±ËÀ£¬´Ó¶øÔöÇ¿ÁËÖ²¡ÐÔ£¬Òò´Ë¼±ÐèÒªÒ»ÖÖÄָܻ´MHC-1µÄÓÐÓÃNefÒÖÖÆ¼ÁÀ´Ôö½øÃâÒ߽鵼µÄHIVѬȾϸ°ûµÄɨ³ý¡£Ñо¿Ö°Ô±·¢Ã÷ÔÚHIVѬȾµÄϸ°ûÖÐMHC-IµÄ»Ö¸´Åãͬ×ÅCTL½éµ¼µÄѬȾϸ°ûɨ³ýÂʵÄÌá¸ß£¬ÓëNefµÄ»ùÒòȱʧÏ൱¡£Òò´ËÑо¿Ö°Ô±Ìá³öCMA×÷ΪÖÎÁÆNefµÄÒÖÖÆÐÔÏȵ¼»¯ºÏÎÒÔÔöÇ¿ÃâÒ߽鵼µÄHIVѬȾϸ°ûµÄɨ³ý¡£
¿ËÈÕ£¬½ÒÏþÔÚ¡¶PANS¡·ÉϵÄһƪÎÄÕÂÐÎòÁËÒ»ÖÖÒ©ÎïµÄ·¢Ã÷£¬¸ÃÒ©Îï¿ÉÒÔ×ÊÖúÃâÒßϵͳÏû³ýѬȾÁËHIVµÄÄÑÒÔɱËÀµÄϸ°û¡£HIV½¨ÉèÁËÎÞ·¨ÖÎÓúµÄ³¤ÆÚÐÔѬȾ£¬Òò´ËÐèÒª¿ª·¢ÐµÄÒªÁìÀ´ÔöÇ¿HIVѬȾϸ°ûµÄɨ³ýÂÊ¡£HIV±àÂëNef£¬Ëü¿ÉÒÔϵ÷ѬȾϸ°ûÖÐMHC-1µÄ±í´ï£¬´Ó¶øËðº¦Ï¸°û¶¾ÐÔTÁܰÍϸ°ûµÄÃâÒ߽鵼ɨ³ý¡£°éµ¶¶¹ÇòÂѰ×A»Ö¸´ÁËMHC-1£¬²¢Í¨Ï꾡°û¶¾ÐÔTÁܰÍϸ°ûÔöÇ¿ÁËHIVѬȾµÄÔ´úϸ°ûµÄɨ³ýÂÊ¡£°éµ¶ÇòÃ¹ËØAµÖÏûÁËÕë¶Ô¶àÖÖMHC-1ͬÖÖÒìÐ͵ÄHIV½ø»¯Ö¦ÖеÄNef£¬Åú×¢Æä¾ßÓÐÆÕ±éµÄÖÎÁÆÓÃ;¡£
×ÔÈ»²úÆ·ÒÖÖÆ¼ÁµÄɸѡ
ͼƬȪԴ£ºPANS
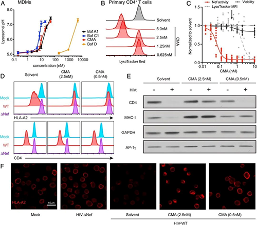
ΪÁËÅжÏÄܹ»Äæ×ªHIVѬȾϸ°ûÖÐMHC-1ϵ÷µÄNefÒÖÖÆ¼Á£¬Ñо¿Ö°Ô±¾ÙÐÐÁ˸ßͨÁ¿Á÷ʽϸ°ûÊõɸѡ¡£Ñ¡ÔñHLA-A2×÷ΪMHC-1µÄ´ú±íÐÔµÈλ»ùÒò£¬ÓÉÓÚNefÇ¿ÁÒ°ÐÏòHLA-AµÈλ»ùÒòÒÔ¾ÙÐÐϵ÷£¬HLA-A2ÔÚ²î±ð×åÒáÖк¬Á¿ºÜ¸ß£¬²¢ÇÒ¾ßÓиßÇ׺ÍÁ¦µ¥¿Ë¡¿¹ÌåÓÐÕë¶ÔHLA-A2µÄÑ¡ÔñÐÔ¿¹Ì塣ɸѡÁË20,000¶àÖÖ×ÔÈ»²úÆ·ÌáÈ¡Îȷ¶¨ÁË37ÖÖÔÚÖ÷ɸѡÖÐΪÑôÐÔ£¬ÔÚ¼ÆÊýÆ÷ɸѡÖÐΪÒõÐÔ¡£
Plecomacrolides¾ßÓвî±ðµÄNefÒÖÖÆ×÷ÓúÍÈÜøÌåÖкÍÄÜÁ¦
plecomacrolideÖÎÁÆÏà¹ØµÄ¶¾ÐÔ¿ÉÄÜÊÇÓÉÆäÒÖÖÆV-ATPaseÒýÆðµÄ£¬V-ATPaseÒÖÖÆÁËÐí¶àϸ°ûÀú³Ì£¬°üÀ¨ÈÜøÌåËữ¡£ÎªÁËÈ·¶¨ÈÜøÌåpHµÄÒÖÖÆÊÇ·ñ¿ÉÄܵ¼Ö±í´ïNefµÄϸ°ûÖÐMHC-1ϵ÷µÄÄæ×ª£¬Ñо¿Ö°Ô±Í¨¹ýÕÉÁ¿±ÈÀýÓ«¹âÀ´ÕÉÁ¿ÈËÀ൥ºËϸ°ûÑÜÉú¾ÞÊÉϸ°ûµÄÈÜøÌåpHÄÚÇÐÆÏ¾ÛÌÇ¡£Ê×ÏÈ֤ʵBaf A1ÍêÈ«ÖкÍÁËÈÜøÌåpH£¬È»ºóÔÚÒ»¶¨Å¨¶È¹æÄ£ÄÚ²âÊÔÁËÿÖÖplecoacrolides¡£ÓÐȤµÄÊÇ£¬NefµÄ×îÓÐÓÃÒÖÖÆ¼ÁCMA²»ÊÇV-ATPaseµÄ×îÓÐÓÃÒÖÖÆ¼Á¡£Ïà·´£¬Baf C1£¨EC 50 = 7.3 nM£©±ÈCMA£¨EC 50 = 12.7 nM£¬P < 0.0001£©¸üÓÐÓõØÖкÍÈÜøÌ壬¶øCMA ÓëBaf A1£¨EC 50 = 18.5 nM£¬P = 0.06£©¾ßÓпɱÈÐÔ¡£
ͼƬȪԴ£ºPANS
ÓÉÓÚCD4 + Tϸ°û²»¿ÉÓÐÓõØÄÚÇÐÆÏ¾ÛÌÇ£¬ÒÔÊÇÓÃLysotracker RedȾÁÏÆÀ¹ÀÁËÕâЩϸ°ûÖеÄÈÜøÌåÖкÍ×÷Ó㬸ÃȾÁÏ¿É×ÔÓÉ´©Ï꾡°ûĤֱÖÁµÖ´ïËáÐÔ¸ôÊÒ£¬²¢ÔÚÄÇÀïÖÊ×Ó»¯²¢±£´æ¡£Èçͨ¹ýÁ÷ʽϸ°ûÊõºÍ¹²¾Û½¹ÏÔ΢¾µ£¬ÔòEC 50ΪÔÚÔ´úCD4ÈÜøÌåÖкÍͨ¹ýCMA + Tϸ°ûÏÔÖøÒÖÖÆ±ÈEC 50¸ü¸ßNef¡£×ÛÉÏÕâЩЧ¹ûÅú×¢£¬CMAÔÚÎÞ¶¾ÇÒ²»»á¸Ä±äÈÜøÌåpHµÄŨ¶ÈϵÖÏûÁËCD4 + Tϸ°ûÖеÄNef ¡£
CMAÓëNefµÄ»ùÒòɾ³ýÏà±È¿ÉÌá¸ßCTL½éµ¼µÄHIVѬȾϸ°ûµÄɨ³ý
ͼƬȪԴ£ºPANS
Ñо¿Ö°Ô±¼ÙÉèCMA¿ÉÒÔÏû³ýNef½éµ¼µÄHIVѬȾϸ°ûÃâÊÜHIVÌØÒìÐÔCTLµÄ±£»¤£¬ÎªÁËÖ±½Ó¶Ô´Ë¾ÙÐвâÊÔ£¬¾ÙÐÐÁËÌåÍâÁ÷ʽϸ°ûÊõCTLɱÉ˲ⶨ¡£ÈçÏÈǰÊӲ쵽µÄѬȾÁËNefȱʧ²¡¶¾µÄPLAP +Ô´úϸ°û±»CTLÓÐÓÃɨ³ý£¬Ïà·´CTL½éµ¼µÄ±»Nef²¡¶¾Ñ¬È¾µÄϸ°ûµÄɨ³ý¾ùÏÔ×ÅïÔÌ¡£È»¶ø£¬Ñ¬È¾ÁËNefµÄ²¡¶¾²¢ÓÃ0.5 nM CMA´¦Öóͷ£µÄϸ°û»Ö¸´ÁËHLA-A2µÄ±í´ï£¬²¢ÇÒPLAP +×Ó¼¯±»CTLÓÐÓÃÏû³ý¡£CMA¶ÔɱËÀHIVѬȾµÄϸ°ûµÄCTLµÄ×÷ÓÃÓëNefµÄ»ùÒòȱʧÊÇÎÞ·¨Çø·ÖµÄ£¬ÓÉÓÚѬȾNefµÄ²¡¶¾µÄϸ°ûɨ³ýÂÊûÓÐÔöÌí¡£Ö÷ÒªµÄÊÇ£¬µ±Î´À´×Ôȱ·¦HLA-A2µÄ¹©ÌåµÄ°Ðϸ°ûÓëCTL¹²×÷Óýʱ£¬ÎÞÂÛPLAP +°Ðϸ°ûÊÇ·ñÓÃCMA¾ÙÐÐÁË´¦Öóͷ£¶¼Ã»ÓÐïÔÌ£¬ÑéÖ¤ÁËCTLµÄÌØÒìÐÔ²¢Ö¤ÊµCMA½öÔÚNefºÍÌØÒìÐÔ¿¹HIV CTL·´Ó¦Í¬Ê±±£´æÊ±²ÅÔöÇ¿HIVѬȾϸ°ûµÄɨ³ýÂÊ¡£¹ØÓÚÁ½¸ö²âÊÔµÄCTL¿Ë¡£¬NefÒÀÀµÐÔCMA´¦Öóͷ£Ï¸°ûµÄɱÉËÂÊÔÚͳ¼ÆÑ§ÉϾù¾ßÓÐͳ¼ÆÑ§ÒâÒ壨P < 0.0001£©¡£ÕâЩÊÓ²ìЧ¹û֤ʵ£¬µÍ¼ÁÁ¿CMA´¦Öóͷ£±í´ïNefµÄϸ°û¿É»Ö¸´HLA-A2£¬¸ÃÂѰ×׼ȷ¼ÓÔØÁËHIVÑÜÉúëÄ£¬¿ÉÒÔÀֳɵسʵݸøCTL¶ø²»»áË𺦶ÔCTLÑÜÉúµÄÁѽâÐźŵÄÏìÓ¦ÐÔ¡£
CMAÄæ×ªÁËÔ´úϸ°ûÖÐNef½éµ¼µÄHLA-BµÄϵ÷
ͼƬȪԴ£ºPANS
Ñо¿Ö°Ô±ÊÔͼȷ¶¨CMAÊÇ·ñ»á»Ö¸´HIVѬȾϸ°ûÖеÄHLA-B±í´ï£¬HLA-BͬÖÖÒìÐ͵ÄÐòÁвî±ð½«Æä·ÖÀàΪHLA-Bw4ºÍHLA-Bw6ѪÇåÐÍ£¬Ã¿ÖÖѪÇåÐͶ¼¿ÉÒÔÓõ¥¿Ë¡¿¹Ìå¼ì²â£¬¿ÉÊÇÕâЩ¿¹ÌåÓëijЩHLA-A£¨Bw4£©ºÍHLA-C£¨Bw6£©Í¬ÖÖÒìÐ;ßÓн»Ö¯·´Ó¦¡£ÏÈǰÑо¿Ö°Ô±È·¶¨ÁËÒ»¸ö¹©Ì壬¸Ã¹©Ìå¶ÔBw4£¨B * 51£º01£©ºÍBw6£¨B * 07£º02£©ÊÇÔӺϵ쬲¢ÇÒÓëHLA-CµÄ½»Ö¯·´Ó¦ÐÔ¼«Ð¡£¬ÕâʹÑо¿Ö°Ô±¿É¿¿µØÕÉÁ¿Á½¸öHLA-BµÈλ»ùÒòµÄ±í´ï¡£ÊӲ쵽ÔÚѬȾÁ˦¤GPEµÄϸ°ûÖУ¬HLA-B * 51£º01ºÍHLA-B * 07£º02¾ùÏÔÖøÏµ÷£¬ NefºÍCMA¶Ô¸Ã¹©ÌåÖÐÁ½¸öHLA-BµÈλ»ùÒòµÄÓ°ÏìÓëһϵÁй©ÌåÖÐHLA-A * 02µÄÓ°ÏìÏàËÆ¡£Òò´ËµÃ³ö½áÂÛ£¬CMA¿ÉÒÔÓÐÓõÖÏûNef½éµ¼µÄÔ´úCD4 + Tϸ°ûÖÐHLA-AºÍHLA-BͬÖÖÒìÐ͵Äϵ÷¡£
Ч¹ûÓëÌÖÂÛ
×ܶøÑÔÖ®£¬ÓëNefµÄ»ùÒòȱʧÏà±È£¬ÔÚHIVѬȾµÄϸ°ûÖлָ´Ï¸°ûÍâòMHC-1¿ÉÒÔÌá¸ßCTLµÄɨ³ýÂÊ£¬´Ó¶øÖ¤ÊµÁ˻ָ´µÄMHC-1¾ßÓгʵݲ¡¶¾¿¹ÔµÄ¹¦Ð§¡£±ðµÄ£¬·¢Ã÷CMAÔÚHIVѬȾµÄϸ°ûÖл¹ÔÁËMHC-1µÄ¶àÖÖͬÖÖÒìÐÍ£¬²¢ÇÒCMA´¦Öóͷ£ÔöÇ¿ÁËnefµÈλ»ùÒòºÍMHC-1µÈλ»ùÒòµÄËùÓÐ×éºÏµÄ¿¹Ô³ÊµÝ£¬ÕâЩЧ¹ûÅúעͨ¹ýÕâÖÖ»úÖÆÒÖÖÆNef¿ÉÄܾßÓÐÆÕ±éµÄÁÙ´²ÊÊÓÃÐÔ¡£
´ËÏîÑо¿ÈÔÓÐһЩ¾ÖÏÞÐÔÐèÒª½øÒ»²½Ì½Ë÷£¬CMA»Ö¸´ÁËHIVѬȾµÄÔ´úTÁܰÍϸ°ûÖжàÖÖMHC-1ͬÖÖÒìÐ͵ıí´ï£¬µ«½ö¶Ô¼òµ¥MHC-1ͬÖÖÒìÐÍÈ·ÈÏÁËCTLɱÉË£¬¿ÉÄÜÐèÒª½øÒ»²½½µµÍ¶¾ÐԺͶÔCTLµÄ¸ºÃæÓ°Ïì»òÔöÇ¿»îÐԵĻ¯Ñ§ÐÞÊÎÒÔÓÃÓÚÁÙ´²¡£±ðµÄ£¬»¹ÐèҪʹÓö¯ÎïÄ£×Ó¾ÙÐÐÆäËûÑо¿£¬ÒÔÈ·¶¨CMAÔÚÌåÄڵ;ÐԺ͹¦Ð§¡£Êý¾ÝÅú×¢£¬CMAÓÐÓõØÔöÇ¿ÁËCTL½éµ¼µÄɨ³ý×÷Óã¬Òò´ËÏÖÔÚ½öÏÞÓÚ×Ô¶¯Ñ¬È¾µÄÔ´úTϸ°û£¬²¢ÇÒ¿ÉÄÜÎÞ·¨×ª»¯ÎªÌåÄÚÖØÐ»µÄ¾²Ö¹Ï¸°ûµÄɨ³ý×÷Óá£
×ÜÖ®CMA¿ÉÒÔÓÐÓõػָ´ÃâÒ߽鵼µÄHIVѬȾϸ°ûµÄɨ³ý£¬ÕâÖÖÒªÁìÓпÉÄÜÔÚ²î±ðµÄÃâÒßÇéÐÎÖÐÆÕ±éÔöÇ¿¿¹HIVÃâÒßÁ¦¡£Òò´Ë£¬Ñо¿Ö°Ô±½¨Ò齫CMA×÷Ϊ½øÒ»²½Éú³¤ÎªNefµÄÖÎÁÆÒÖÖÆ¼ÁµÄÏȵ¼»¯ºÏÎÕâÊÇÏÖÔÚͨ¹ýÏû³ý²ÐÁô²¡¶¾¿âÀ´ÖÎÁÆHIVµÄÒ»ÏîÖ÷ÒªÐж¯¡£×ðÁú¿Ê±ÔÚ°¬×̲¡µÄÒ©ÎïÑо¿·½Ãæ»ýÀÛÁ˶àÄêµÄÂÄÀú£¬°¬×̲¡Ò©ÎïµÄÒ©´ú¶¯Á¦Ñ§ºÍÇå¾²ÐÔÆÀ¼ÛµÈ·½ÃæµÄÊÖÒÕÒѾºÜÊdzÉÊ죬×ðÁú¿Ê±»áÒ»Á¬¹Ø×¢´ËÏîÑо¿Ï£Íû£¬Íû°¬×̲¡Ò©Îï¿ÉÒÔÔçÈÕÎÊÊÀ£¬Ô츣ȫÈËÀà¡£
¹ØÓÚ×ðÁú¿Ê±
×ðÁú¿Ê±£¨¹ÉƱ´úÂ룺688202£©½¨ÉèÓÚ2004Ä꣬×ܲ¿Î»ÓÚÉϺ££¬ÖÂÁ¦ÓÚΪȫÇòÖÆÒ©ÆóÒµ¡¢Ñо¿»ú¹¹¼°¿ÆÑÐÊÂÇéÕßÌṩȫ·½Î»µÄÁÙ´²Ç°ÐÂÒ©Ñо¿Ð§ÀÍ¡£×ðÁú¿Ê±µÄһվʽ×ÛºÏЧÀÍÒÔÇ¿ÓÐÁ¦µÄÏîÄ¿ÖÎÀíºÍ¸ü¸ßЧ¡¢¸ßÐԼ۱ȵÄÑз¢Ð§ÀÍÖúÁ¦¿Í»§¼ÓËÙÐÂÒ©Ñз¢Àú³Ì£¬Ð§Àͺ¸ÇÒ½Ò©ÁÙ´²Ç°ÐÂÒ©Ñо¿µÄÈ«Àú³Ì£¬°üÀ¨Ò©Îï·¢Ã÷¡¢Ò©Ñ§Ñо¿¼°ÁÙ´²Ç°Ñо¿¡£×ðÁú¿Ê±Ó뺣ÄÚÍâÓÅÖʿͻ§ÅäºÏÉú³¤£¬ÎªÈ«ÇòÁè¼Ý700¼Ò¿Í»§ÌṩÐÂÒ©Ñз¢Ð§ÀÍ£¬×ðÁú¿Ê±½«¼ÌÐø×¤×ãÈ«ÇòÊÓÒ°£¬¾ÛÁ¦ÖйúÁ¢Ò죬ΪÈËÀ࿵½¡Ð¢Ë³ÊµÁ¦£¡
ÁªÏµ×ðÁú¿Ê±
Email: marketing@medicilon.com.cn
µç»°: +86 (21) 5859-1500£¨×Ü»ú£©